• 대한전기학회
Mobile QR Code QR CODE : The Transactions of the Korean Institute of Electrical Engineers
  • COPE
  • kcse
  • 한국과학기술단체총연합회
  • 한국학술지인용색인
  • Scopus
  • crossref
  • orcid

AC/DC 하이브리드 전력망 연계 도시철도 급전계통 보호 협조 방안 Protective Coordination Design of AC/DC Hybrid Urban Railway Power System

https://doi.org/10.5370/KIEE.2025.74.12.2033

조규정(Gyu-Jung Cho) ; 김형철(Hyungchul Kim)

In this paper, we analyze the fault characteristics of an AC/DC hybrid urban railway power system utilizing next-generation power conversion equipment and propose a protective coordination scheme. Using Power System Computer Aided Design/Electromagnetic Transients Program including DC (PSCAD/EMTDC), we modeled the urban railway power system based on a 20/1.5kV insulated Modular Multilevel Converter (MMC) type DC/DC converter. We analyzed the fault current characteristics through simulated faults at five contingency fault locations. Based on the analysis results, a step-by-step protective coordination scheme for fault selection relays (50F) and reverse current relays (32D) has been proposed. It is verified that the fault propagation to healthy substations can be effectively prevented by adjusting the 50F for bus protection to 10ms and the 32D for backup protection to 20ms.

신재생에너지 연계 저압 직류배전시스템의 성능 분석에 관한 연구 Performance Evaluation of Low Voltage Direct Current Distribution Systems with Renewable Energy Integration

https://doi.org/10.5370/KIEE.2025.74.12.2040

박건우(Keon-Woo Park)

Conventional AC-based distribution systems face challenges such as high energy losses, inefficient power conversion, and complexity in integrating renewable energy sources. To address these limitations, this study investigates the efficiency characteristics of a Low Voltage Direct Current(LVDC) distribution system integrated with Photovoltaics(PV, Building Integrated Photovoltaics(BIPV)) and Energy Storage Systems(ESS). A real-world LVDC demonstration platform was implemented and tested in a multi-floor building, where voltage and current waveforms were measured at various load branches to evaluate system performance. Complementarily, digital modeling of system components?including AC/DC and DC/DC converters, battery modules, and PV sources?was performed using EMTP and MATLAB environments. The simulation results were validated against experimental data. Furthermore, the International Performance Measurement and Verification Protocol (IPMVP) was applied to quantify the overall energy efficiency. The results showed that the LVDC system achieved 5?10% higher energy efficiency compared to AC systems on average, with dynamic performance evaluated under variable load and ambient conditions. This study provides valuable insights for practical design and assessment of renewable energy-linked DC distribution systems, offering foundational data for future DC microgrid and energy infrastructure development.

루프형 저압직류 배전계통의 보호시스템 개발 Development of a Protection System for Loop-Type Low-Voltage DC Distribution Systems

https://doi.org/10.5370/KIEE.2025.74.12.2053

권기현(Gi-Hyeon Gwon)

The increasing penetration of distributed generation such as photovoltaic and wind turbines, along with the growing demand from electric vehicle charging stations, data centers, and DC-based digital loads, has accelerated interest in DC distribution systems. These systems reduce unnecessary power conversion stages, thereby improving energy efficiency and reducing operational costs. However, reliable protection remains a major challenge, particularly in VSC (Voltage Source Converter)-based DC distribution system. A fault in distribution line can trigger rapid capacitor discharge currents and sustained contributions through antiparallel diodes, raising the risk of device damage and demanding fast fault isolation. Conventional protection approaches di/dt detection, undervoltage relays, ? and overcurrent relays each face limitations regarding selectivity, speed, and coordination, especially under current-limiting ? conditions. This paper analyses the fault current characteristics of VSC-based low-voltage DC distribution and the limitations of existing protection schemes. A coordinated protection strategy is proposed for loop-type low voltage DC distribution system, combining fault current limiters with inverse-time overcurrent relays to ensure reliable operation while reducing breaker stress. Additionally, the use of Tie-Switch enables the restoration of healthy sections, minimizing outage areas. Simulation studies validate the effectiveness of the proposed method, confirming its potential for practical deployment in future DC distribution systems.

Fault-Handling 컨버터로 구성된 다단자 MVDC 배전계통의 보호 전략 Protection Strategy for Multi-Terminal MVDC Distribution Networks Configured with Fault-Handling Converters

https://doi.org/10.5370/KIEE.2025.74.12.2060

정진(Jin Jeong) ; 송진솔(Jin-Sol Song) ; 김천호(Cheon-Ho Kim) ; 김철환(Chul-Hwan Kim)

This paper proposes a protection strategy for multi-terminal medium voltage direct current distribution networks configured with fault-handling converters. While MVDC distribution networks provide an effective way to interconnect DC based distributed generations or loads, their power semiconductor switch based converters are susceptible to overcurrent from the DC fault. To address this challenge, this study introduces fault-handling converters capable of controlling or tolerating DC fault characteristics, and proposes corresponding protection schemes for line and busbar faults. The EMT simulations using Simulink with Simscape Electrical Toolbox are performed to verify the feasibility of the proposed strategy.

AC/DC 하이브리드 배전계통 내 중전압 직류 망 보호를 위한 한류기 리액턴스 산정 알고리즘 Minimum Fault Current Limiter Reactance Determination Algorithm for MVDC Protection in Hybrid AC/DC Distribution Systems

https://doi.org/10.5370/KIEE.2025.74.12.2068

나윤채(Yunchae Na) ; 이규섭(Gyu-Sub Lee)

The increasing deployment of renewable energy sources, ultra-fast electric vehicle charging infrastructure, and energy storage systems has brought growing attention to AC/DC hybrid distribution networks that integrate medium-voltage direct current(MVDC) systems. However, DCnetworks exhibit fault characteristics and protection requirements that differ substantially from those of conventional AC systems, making their protection more challenging. To enable reliable protection in AC/DC hybrid distribution grids, it is essential to design fault current limiters(FCLs) that account for the fault protection conditions of the embedded DC network. This paper proposes an algorithm for determining the reactance of an FCL applicable to DC circuit breaker-based protection schemes. Using EMT simulations on an MVDC test system, we verify that the proposed algorithm successfully determines the appropriate FCL reactance that satisfies the protection requirements of the DC network.

±35kV급 MMC-MVDC 시스템의 사고 위치·유형별 DC 과전압 특성 DC Temporary Overvoltage Characteristics ofa ±35kV MMC-MVDC System by Fault Location and Type

https://doi.org/10.5370/KIEE.2025.74.12.2076

장민혁(Minhyeok Chang) ; 서치원(Chiwon Seo) ; 정소슬(Soseul Jeong) ; 장길수(Gilsoo Jang)

This study quantifies temporary overvoltages (TOV) on DC cables of a ±35kV symmetric?monopole MVDC distribution link based on a half?bridge MMC. Using EMTP-RV EMT simulations under a unified control/protection setup, we compare DC?voltage responses for representative AC and DC faults, fault phase angles, fault locations, line lengths, and pre-fault loading. The results indicate: (i) among AC faults, single?line-to-ground yields the highest TOV; (ii) a pole-to-ground DC fault dominates the overall envelope; (iii) shorter lines increase the initial peak but accelerate decay due to reduced stored energy; and (iv) higher pre-fault power transfer increases the peak under DC faults. These trends provide starting points for cable insulation coordination and initial protection thresholds when converting existing AC feeders to MVDC.

외란 크기와 회전 속도에 기반한 풍력발전기 합성 관성 방식 Synthetic Inertia Control Scheme of Wind Turbine Generators Using Event Size and Rotor Speed

https://doi.org/10.5370/KIEE.2025.74.12.2083

강종원(Jongwon Kang) ; 강용철(Yong Cheol Kang) ; 강기철(Kicheol Kang) ; 이영선(Youngsun Lee) ; 허견(Kyun Hur) ; 김규호(Kyu-Ho Kim)

To enhance the frequency nadir without causing the excessive deceleration of rotor speed, synthetic inertia control (SIC) schemes of wind turbine generators (WTGs) need to provide incremental power in response to the frequency event size. Conventional stepwise SIC approaches face limitations during large events due to the increase of predefined incremental power, which does not match the actual event size. This paper presents an SIC strategy for WTGs that adjusts incremental power in relation to the event size while preventing excessive of rotor speed. During the frequency support phase, the incremental power is modulated based on the frequency deviation and its associated variable gain proportional to rotor speed. After the frequency support phase, the proposed method decreases the active power reference in accordance with rotor speed, ensuring it stabilizes within a secure operating range. Following stabilization, the WTG transitions smoothly back to maximum power point tracking operation. Simulation results indicate that the proposed approach significantly enhances the frequency nadir during large events, even under low wind conditions, while avoiding the excessive deceleration of rotor speed.

고장 상황에서 계통 재구성 및 MMC 제어를 고려한 신뢰도 기반 AC/DC 하이브리드 배전망 계획 방안 AC/DC Hybrid Distribution Network Planning Approach Considering Reconfiguration and MMC Control During Fault Conditions

https://doi.org/10.5370/KIEE.2025.74.12.2091

오병찬(Byeong-Chan Oh) ; 김성열(Sung-Yul Kim)

Amid the global energy transition toward carbon neutrality, renewable energy deployment is rapidly expanding worldwide. However, the rapid expansion of renewable energy is revealing the technical limitations of existing alternating current (AC) systems, causing issues such as reduced power grid flexibility, system stability problems due to intermittency and high variability, and connection waiting issues in distribution networks. As a promising alternative, MVDC (Medium Voltage Direct Current) based AC/DC hybrid distribution networks can increase renewable energy integration capacity by up to 60% and improve line load capacity by more than 30%. While operational aspects of AC/DC hybrid systems have been extensively studied, research on initial system design and construction remains insufficient. This paper proposes a planning approach that considers not only economics but also operational optimization during fault conditions in the initial AC/DC hybrid distribution network planning stage. For distribution reliability index calculation, the approach integrates existing system reconfiguration methods with MMC dynamic voltage and power control schemes, while addressing uncertainties of renewable energy output variations and load fluctuations through a two-stage robust planning framework.

원전 소내 전력계통 저감지성 이벤트 분류를 위한 2단계 신경망 기반 프레임워크 Two-Stage Neural Network Modelfor Classifying Low-detectability Eventsin the Onsite Power System of Nuclear Power Plants

https://doi.org/10.5370/KIEE.2025.74.12.2099

권기표(Gipyo Kweon) ; 차준상(Junsang Cha) ; 강석준(Seokjun Kang) ; 유연태(Yeontae Yoo) ; 정승민(Seungmin Jeong) ; 장길수(Gilsoo Jang)

Low-detectability events such as open-phase conditions (OPCs) and low-current arcs (LCAs) in the onsite power system of nuclear power plants are difficult to detect using conventional protection schemes because the resulting voltage and current distortions are often minimal and transient. These events can persist undetected for long durations, leading to asymmetric loading, winding overheating, and increased risk of cascading equipment failures. This paper proposes a real-time two-stage convolutional neural network (CNN) framework that enables reliable detection of such events using only three-phase voltage and current measurements from a single load bus. In the first stage, a one-dimensional CNN (1D-CNN) monitors power quality disturbances (PQDs) within 5-cycle sliding windows, while a parallel reliability check mechanism periodically generates checkpoints to avoid missed detections. In the second stage, waveform segments corresponding to PQDs or checkpoints are transformed into time-frequency representations using signal-processing techniques such as the discrete wavelet transform (DWT) and empirical mode decomposition (EMD) from the Hilbert-Huang transform (HHT). These processed features are then classified using a two-dimensional CNN (2D-CNN). The proposed framework was validated through PSCAD/EMTDC simulations incorporating normal, OPC, and LCA conditions. The results demonstrate that the framework can accurately distinguish normal and abnormal events, with robust performance even under weak signal conditions. By combining data-driven PQD detection and selective event classification, the proposed method significantly reduces computational burden while maintaining real-time applicability, providing a practical and scalable diagnostic tool for onsite power systems of the nuclear power plant.

MVDC 배전망에 의한 인근 AC 변압기 포화 현상에 대한 연구 Impact of MVDC Distribution Networks on Saturation of Nearby AC Transformers

https://doi.org/10.5370/KIEE.2025.74.12.2109

송진솔(Jin-Sol Song) ; 김주용(Ju-Yong Kim) ; 김욱원(Wook-Won Kim) ; 강성만(Sung-Man Kang) ; 안태풍(Tae-Pung An) ; 민명환(Myung-Hwan Min) ; 김철환(Chul-Hwan Kim)

As DC power and DC loads are connected to the power system on a large scale, the existing AC distribution network has reached its limits, and Medium-Voltage DC (MVDC) is emerging as a promising next-generation distribution network alternative. In the Republic of Korea, an AC/DC hybrid distribution network is planned for operation in 2030, and operation methods to replace existing AC distribution networks with DC distribution networks are under discussion. When a metallic return is used in an MVDC distribution network, DC current may flow from neutral conductors to ground through a multi-point grounding system, and some of this DC current may then flow through the ground to the neutral point of nearby transformers. The DC current flowing into the transformer causes a DC bias in the transformer magnetic flux, saturating the transformer during one half-cycle and causing problems such as harmonic distortion, acoustic noise, and excessive heat generation. Since existing measures to prevent transformer saturation can adversely affect AC system protection performance, this paper proposes a method for optimizing the value of a series resistor that can minimize the impact on AC protection systems while preventing transformer saturation.

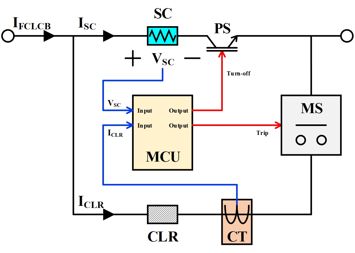
단일 제어 시스템 기반 DC 하이브리드 한류차단기 동작 특성 분석 Analysis on Operational Characteristics of DC Hybrid Fault Current Limiting Circuit Breaker with a Single Control System

https://doi.org/10.5370/KIEE.2025.74.12.2117

최승수(Seung-su Choi) ; 김수현(Su-Hyeon Kim) ; 박찬묵(Chan-Muk Park) ; 임성훈(Sung-Hun Lim)

DC distribution systems offer significant advantages over traditional AC systems, such as higher transmission capacity and lower power loss. As a result, active research is in progress to apply DC distribution systems in various fields, including data centers and microgrids. Despite these efforts, DC distribution systems currently lack sufficient regulations and equipment for fault protection. In AC systems, a fault detected by relay, which sends a trip signal to a circuit breaker (CB). Fault current limiters (FCLs) are used as protective devices to reduce stress on the CB. However, if both a CB and a FCL are used in same distribution line, each with its own micro control unit (MCU), computational and communication delays can occur as each device independently detects the fault. In this paper, a DC hybrid fault current limiting circuit breaker (FCLCB) which integrates CB, relay, and FCL for use in DC distribution system was proposed and analyzed. A hybrid CB combines a power semiconductor switch and a mechanical switch. The power semiconductor switch performs the current limiting function, while the mechanical switch handles the CB operation. The FCLCB performs its breaking operation after first limiting the fault current, which reduces the breaking capacity stress on the CB. By controlling both the current limting and breaking operations with a single MCU, the FCLCB enables a faster operation.

배전계통에 한류기 적용을 위한 유도전동기 기동시 스마트 인버터를 이용한 전압 변동 억제 분석 Analysis of Voltage Fluctuation Suppression during Induction Motor Startup using Smart Inverter for Fault Current Limiter Application in Power Distribution System

https://doi.org/10.5370/KIEE.2025.74.12.2125

최승수(Seung-Su Choi) ; 김수현(Su-Hyeon Kim) ; 조영재(Young-Jae Cho) ; 임성훈(Sung-Hun Lim)

As global energy demands rise alongside environmental concerns from fossil fuels, developing renewable energy (RE) is crucial. However, the increasing integration of distributed energy sources (DERs) like solar PV into distribution systems introduces voltage instability including voltage sags. Smart inverters are advanced grid-connected devices for DERs, capable of regulating output voltage and frequency to support grid stability. Volt/Var control (VVC) of smart inverter mitigates voltage fluctuations by supplying or absorbing reactive power based on the voltage at the smart inverter’s point of common coupling (PCC). In this paper, voltage fluctuation caused by induction motor startup and fault current limiter (FCL) application was investigated, as both significantly degrade power system stability. The effectiveness of smart inverter in suppressing voltage fluctuations and mitigating starting currents was analyzed. Through an experimental case study in a power distribution system, the combined impact of FCL and smart inverter on enhancing voltage stability during induction motor startup was evaluated.

분산전원이 연계된 DC 배전계통에서 과전류 계전기 보호협조 분석 Analysis of Protection Coordination for OCRs in DC Distribution System with Distributed Generation

https://doi.org/10.5370/KIEE.2025.74.12.2131

최승수(Seung-su Choi) ; 김수현(Su-Hyeon Kim) ; 박찬묵(Chan-Muk Park) ; 임성훈(Sung-Hun Lim)

DC distribution systems are becoming more widespread in various fields like data centers, electric vehicle charging infrastructure, and microgrids because DC distribution systems offer lower power conversion losses compared to AC systems. In DC distribution systems, protection coordination among overcurrent relays (OCRs) is important for selectively isolating faults and ensuring system stability. However, integration of distributed generation (DG) in system, such as photovoltaic (PV), impacts the magnitude and rate of change of fault currents, which in turn can change relay operating characteristics and coordination time interval (CTI). In this paper, variations in fault current magnitude and change rate based on fault location and the point of common coupling (PCC) for distributed generation in DC distribution systems were analyzed and coordination time interval were also examined.

HVDC 시장현황 및 산업 생태계에 관한 고찰을 통한 국내 산업 발전 방향 모색 A Study on the Market Status of HVDC and the Industrial Ecosystem for the Development of Domestic Industries

https://doi.org/10.5370/KIEE.2025.74.12.2140

황태근(Tae-Keun Hwang) ; 송윤하(Yun-Ha Song)

Stable power supply based on the efficiency and reliability of the power system is emerging as a more important task due to the introduction of various power sources, the spread of distributed energy systems, and the increase in power system complexity in line with the global energy transition and the changing times of decarbonization. This is why the necessity of introducing the HVDC transmission method, which enables active and flexible operation of the power system, is increasing in connection with the existing AC transmission method. Therefore, this paper analyzes the current status of the HVDC market and key elements of the HVDC industry ecosystem, and seeks the domestic response and development direction of the HVDC industry in the future.

사후보정을 통한 NLinear 기반 장기 부하예측 성능 향상 기법 Enhancing Long-Term Load Forecasting with NLinear Model via Post-Hoc Calibration

https://doi.org/10.5370/KIEE.2025.74.12.2148

김준혁(Jun-Hyeok Kim)

This study presents a long-term load forecasting method that integrates the NLinear model with post-hoc calibration. Four calibration techniques?scale, shift, affine, and hour-of-day bias?are applied to correct bias and scale errors without retraining. Using Gangeo feeder load data (2015?2019), results show that scale calibration improved NLinear performance: MAE decreased from 0.5922 to 0.5687 (?4.0%), RMSE from 0.8166 to 0.7800 (?4.5%), and MAPE from 18.79% to 17.72% (?5.7%). Compared to LSTM (MAE 0.7507, MAPE 26.46%) and Autoformer (MAE 0.9712, MAPE 33.86%), the NLinear with scale calibration achieved superior accuracy. Visualization and hourly error analysis confirmed reduced bias and variability, with error medians closer to zero and narrower variance. These results demonstrate that post-hoc calibration enhances the accuracy and reliability of NLinear-based long-term load forecasting.

IBR의 동특성 감시를 위한 통합 고장 민감도 기반 WMU 최적 배치 Optimal WMU Placement Based on a Composite Fault Sensitivity for Monitoring IBR Dynamics

https://doi.org/10.5370/KIEE.2025.74.12.2154

구경재(Kyung-Jae Koo) ; 김성열(Sung-Yul Kim)

This paper proposes a Fault Sensitivity (FS)-based optimal placement strategy for Waveform Measurement Units (WMUs) to enhance the monitoring of complex dynamics in Inverter-Based Resources (IBRs)-dominated power systems. Overcoming the limitations of conventional, topology-only Measurement Redundancy (MR) methods, this study develops eight quantitative FS indices derived from Electromagnetic Transient (EMT) simulations to evaluate the physical response of each bus to transient and oscillatory events. In case studies on the IEEE 14-bus and 30-bus systems under Single-Line-to-Ground (SLG) fault and Sub-Synchronous Oscillation (SSO) scenarios, the proposed FS-based placement improved the integrated sensitivity score by up to 12.0% and 57.3%, respectively, compared to the MR-based approach. Physical waveform analysis further validates that the proposed method successfully identifies optimal observability points that most clearly capture critical dynamic phenomena, such as the inter-area propagation of electromechanical oscillations.

Wasserstein 거리 기반 기회제약 조건을 적용한 태양광 불확실성 대응 탄소 인식 배전망 운영 최적화 알고리즘 Optimal Carbon-Aware Operation of Distribution Networks Considering PV Uncertainty via Wasserstein-based Chance-Constrained Programming

https://doi.org/10.5370/KIEE.2025.74.12.2163

이민규(Min-Gyu Lee) ; 이상윤(Sangyoon Lee)

This study proposes a carbon-aware power distribution system management algorithm that addresses the uncertainties of photovoltaic (PV) generation output. To model this uncertainty, we adopt a Wasserstein metric-based distributionally robust chance constrained programming (DRCCP) framework, that could estimate the distributional ambiguity using historical data samples. Furthermore, to operate the power distribution system environmentally friendly generating low carbon emissions, we integrate the concept of carbon emission flow into the power management strategy. This concept quantitatively estimates virtual flow and generation of carbon emissions associated with power flows in the power system. Simulation results demonstrate that the proposed algorithm significantly reduces total carbon emission in the distribution system considering the PV uncertainties.

경원선 전철 급전 이상 사례분석 연구 (PSCAD 모델링과 테슬라와 페란티 이론 리뷰) Analysis of Kyung-Won Electric railway’s power supply anomality - PSCAD Modelling and Review of Tesla, N. and Ferranti, S. -

https://doi.org/10.5370/KIEE.2025.74.12.2173

조성균(Seongkyun Cho) ; 김철환(Cheol-Hwan Kim) ; 안병립(Byung Lib Ahn) ; 신동열(Dong-yeol Shin)

The power outage of the Kyung-Won railway in February 2024 in South Korea sheds light on opening a new realm of research, where experiments, detailed modelling, and the theories of Nikola Tesla and Sebastian Z. Ferranti came into play. Consecutive panel discussions concluded that a single reason could not explain the destruction of the light arrester at the Yeon-Cheon Sub Sectioning Post (SSP) on the railway, only to know that the ferro resonance at the transformer at the SSP, whose causes are difficult to identify, damaged the light arrester. Since the harmonic wave frequencies, having led to high voltage at the transformer, are baseless according to general theories, the discussion opens the door to investigating energy augmentation at the end of the energy supply facility with a more concrete modelling of long-distance power supply systems, experiments based on the two scientists’ theories.

복잡 운전 조건에서의 머신러닝 기반 배전계통 고장 위치 추정 기법 개발 Development of a Machine-Learning based Fault Localization Method under Complex Conditions in Distribution Power Systems

https://doi.org/10.5370/KIEE.2025.74.12.2181

이상현(Sang-Hyeon Lee) ; 전용주(Yong-Joo Jeon) ; 최윤혁(Yun-Hyuk Choi)

With the increasing penetration of distributed generation, distribution power systems are shifting from traditional radial structures to meshed networks, which increases the complexity and uncertainty of fault detection. Conventional FIE-based methods, relying mainly on current direction, often fail under conditions such as reverse power flow and high-impedance faults. To overcome these limitations, this study proposes a machine learning-based fault localization model that utilizes multiple features, including line current, FIE status, load demand, distributed generation output, and fault resistance. A dataset generated by distribution power system analysis software reflects diverse operating conditions, and the model is trained using the XGBoost algorithm. Simulation results show that the proposed method achieves higher accuracy and stability than conventional approaches and can be effectively applied to real-time fault detection in modern distribution power systems.

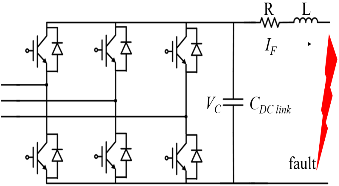
Full-Bridge MMC 양극성 MVDC 배전계통에서 RLC 등가 모델을 활용한 고장 검출 알고리즘 개발 및 검증에 관한 연구 A Study on the Development and Validation of a Fault Detection Algorithm Based on the RLC Equivalent Model for a Full-Bridge MMC Bipolar MVDC Distribution System

https://doi.org/10.5370/KIEE.2025.74.12.2188

김천호(Cheon-Ho Kim) ; 신광수(Gwang-Su Shin) ; 송진솔(Jin-Sol Song) ; 김호영(Ho-Young Kim) ; 정진(Jin Jeong) ; 김철환†(Chul-Hwan Kim)

This paper proposes a non pilot fault detection algorithm for a bipolar Medium Voltage Direct Current(MVDC) distribution system based on a Full-Bridge Modular Multilevel Converter(FB-MMC). The algorithm uses local measurements of voltage, current, and rate of change of current(ROCOC), and detects faults when measured values exceed threshold for a predefined time delay. The ROCOC threshold is derived from the fault current and its derivative, modeled using the RLC equivalent circuit of the MMC. The proposed algorithm is evaluated under various fault and load variation scenarios in MATLAB/Simulink, and demonstrates reliable detection performance and stability under non fault conditions.

제작성을 고려한 도심 항공 모빌리티용 AFPM 전동기의 고정자 코어 설계에 관한 연구 Study on Stator Core Design of Axial Flux Permanent Magnet Motor for Urban Air Mobility Considering Manufacturability

https://doi.org/10.5370/KIEE.2025.74.12.2198

박천휘(Cheon-Hwi Park) ; 오현택(Hyeon-Teak Oh) ; 윤희상(Hee-Sang Yoon) ; 여한결(Han-Kyeol Yeo)

This paper presents the stator core design of a 100 kW-class axial flux permanent magnet motor for a five-seat urban air mobility platform. Conventional electrical steel shows excellent magnetic properties, but its laminated structure limits the realization of complex geometries. To address this, a stator core structure combining soft magnetic composite material, which provides high design flexibility, with electrical steel is proposed. In addition, a final model applies grain-oriented electrical steel with magnetic anisotropy to the core insert for enhanced performance. The proposed structure achieves stronger flux concentration and lower copper loss at rated torque than conventional models, thereby improving torque, output power, and efficiency. Finite element analysis is employed to quantitatively evaluate the electromagnetic performance of each model, verifying that the proposed stator design is an effective solution for high-performance and efficient urban air mobility motors.

속도제어기의 전류지령 변경 알고리즘을 적용한 IPMSM 저속 센서리스 제어 Sensorless Low-Speed Control of IPMSM Applying a Current Reference Modification Algorithm in a Speed Controller

https://doi.org/10.5370/KIEE.2025.74.12.2204

최종우(Jong-Woo Choi) ; 허태훈(Tae-Hun Huh)

Recently, IPMSM(Interior Permanent Magnet Synchronous Motor) has been applied in many fields because it can operate at high speed in addition to the unique advantages of permanent magnet motors. IPMSM can obtain torque both through magnet reluctance and from the permanent magnets themselves. However, AC motors such as IPMSM require accurate detection of the rotor magnetic flux using resolvers or encoders to produce precise torque, and research on sensorless operation to address this requirement has been actively conducted. When operating a sensorless permanent magnet AC motor, the magnetic flux position must be accurately estimated based on back-EMF. At high speeds, sensorless operation is relatively easy because the back-EMF signal is sufficiently large, but at low speeds, sensorless operation becomes challenging because the back-EMF signal is too weak compared to noise, which is a major problem in most sensorless controls. This paper proposes an IPMSM sensorless control method that applies the current command modification algorithm for the low-speed region of the speed controller. From the difference between the speed command and the filtered motor estimation motor angular speed (the output of the sensorless controller), the speed controller performs MTPA(Maximum Torque Per Ampere) control of d-q axis current commands in the synchronous reference frame. In particular, in the low-speed region, it is necessary to appropriately apply d-q axis currents in the synchronous frame (i.e., modify the current command) within the range in which the magnitude of the stator current satisfies the current limit. To implement this, we propose a speed controller current command modification algorithm, and verify its effectiveness through experiments.

Cascaded H-Bridge 컨버터의 모듈 간 전력 라우팅을 위한 변조 기법 성능 분석 Performance Analysis of Modulation Strategies for Inter-Module Power Routing in Cascaded H-Bridge Converters

https://doi.org/10.5370/KIEE.2025.74.12.2218

김민솔(Min-Sol Kim) ; 음두호(Duho Eum) ; 고영종(Youngjong Ko)

With the growing integration of distributed energy resources (DERs), energy storage systems (ESSs) and advanced power converters have become essential for maintaining power quality and system reliability. The Cascaded H-Bridge (CHB) multilevel converter, in particular, offers advantages such as modularity, flexible power scaling, and high-quality output. Representative modulation methods applied to CHB inverters include Sinusoidal PWM (SPWM), Third Harmonic Injection PWM (THIPWM), and Discontinuous PWM (DPWM). These methods exhibit different performance characteristics in terms of voltage utilization, switching loss, and current ripple, and such differences become more pronounced under power imbalance conditions. This paper compares three modulation methods in terms of power control and validates their performance through analysis and experimental verification.

4-액티브 스위치 절연 브릿지리스 인버터용 다운샘플링 기반 반복학습 제어기 설계 Down-sampled Repetitive Control Design for a Four-Active-Switch Isolated Bridgeless Inverter

https://doi.org/10.5370/KIEE.2025.74.12.2229

김상오(Sang-Oh Kim) ; 오채연(Chae-Yeon Oh) ; 한병철(Byeongcheol Han)

This paper proposes an isolated bridgeless inverter that operates with only four active switches. By eliminating the H-bridge, the presented inverter enables direct DC?AC single-power-conversion (SPC) and operates in Zeta or ?uk mode depending on the output voltage polarity. Through this asymmetric operation and bridgeless structure, both step-up and step-down voltage characteristics are achieved with a reduced number of switches. Furthermore, galvanic isolation is realized with a single transformer, significantly reducing the component count and cost. However, when the inverter is connected to the grid, two major control issues arise: the right-half-plane (RHP) zero in its transfer function, which limits control bandwidth and stability, and high sensitivity to grid disturbances. Conventional PI or feedforward controllers cannot guarantee precise waveform quality under these conditions. To address these challenges, this paper introduces a down-sampled repetitive controller (DRC) that dramatically reduces computational and memory burden compared to conventional repetitive control, while a phase-lead compensation method mitigates the phase lag induced by the RHP zero. As a result, the proposed control scheme achieves high output current tracking accuracy and robust performance against grid disturbances.

VSC 기반 SFC 시스템을 사용한 동기 발전기 기동 방법 Synchronous Generator Starting Method Featuring a VSC Based Static Frequency Converter

https://doi.org/10.5370/KIEE.2025.74.12.2240

김동민(Dongmin Kim) ; 생차야(Chhaya Seng) ; 손금뢰(Jinlei Sun) ; 민명환(Myung-Hwan Min) ; 차한주(Hanju Cha)

This paper proposes a starting and grid-synchronization control method for a salient-pole synchronous generator using a Voltage Source Converter (VSC)-based Static Frequency Converter (SFC). Unlike conventional thyristor-based SFCs, the VSC-based system offers precise PWM-based voltage and speed control, enabling self-commutation even in low-speed regions. The proposed control structure consists of a speed control loop and a phase angle controller, enabling stable generator startup and suppressing inrush current during synchronization. Simulation results demonstrate the improvement in transient current response by comparing cases before and after phase angle correction. Furthermore, the proposed method was validated through Hardware-in-the-loop simulation, confirming its effectiveness for real-time implementation.

반복 굽힘 스트레스에 따른 해상풍력용 해저케이블 전기적 특성 변화에 관한 연구 A Study on the Electrical Property Changes of Submarine Cables for Offshore Wind Farms under Repeated Bending Stress

https://doi.org/10.5370/KIEE.2025.74.12.2247

최진욱(Jin-Wook Choe) ; 윤성호(Sung-Ho Yoon) ; 임진석(Jin-Seok Lim)

As offshore wind deployment accelerates, the mechanical and electrical reliability of submarine power cables that interconnect turbines and transmit power to shore has become a central concern. In fixed-bottom wind farms, local seabed scour near foundations and uneven bathymetry can expose cables or create free-span sections, leading to repeated bending driven by waves and currents. Such repeated mechanical stress may affect the long-term performance of submarine cables. In particular, design choices such as dry versus wet concepts and sheath materials directly influence vulnerability patterns and the strategies for inspection and maintenance over a 20 to 25 year service life. This study investigates how repeated bending, representative of scour-induced free spans, influences the electrical characteristics of dry and wet submarine cables. Under controlled laboratory conditions, bending loads were applied, followed by measurements, performed in accordance with IEC standards, of DC resistance for the conductor and metallic sheath and of the dielectric properties of cross-linked polyethylene insulation.

능동위상배열 안테나의 전력결합기 연결부 점검 방법 Power Combiner Connection Diagnostic Method for Active Electronically Scanned Array Antenna

https://doi.org/10.5370/KIEE.2025.74.12.2253

박홍우(Hongwoo Park) ; 이원진(Won Jin Lee) ; 오현석(Hyun-Seok Oh) ; 노지은(Jieun Roh) ; 김지헌(Jiheon Kim) ; 김홍준(Hongjoon Kim)

This article proposes the diagnostic method for power combiner connection inside the active electronically scanned array (AESA) antenna without additional hardware for the measurement. To implement the inspection method, the side lobe blanking (SLB) antenna was used as the signal injection path for the TRM, and the software was designed to enable phase and amplitude comparison. The phase comparison uses the measured phase data of four representative TRMs of each monopulse quadrant and received signals of all TRMs were used for amplitude test. Before the test, effect of amplitude and phase imbalance of single quadrant has been conducted for determining threshold of the failure detection. And then, the threshold was optimized based on the test result of newly manufactured hardware. Test results on three antennas shows similar check result for each quadrants and the method could find the damaged power combiner during flight test activities.

해체변압기 데이터 기반 푸르푸랄-중합도 상관관계 분석 및 통계적 검증을 이용한 잔여수명 예측 Furfural-DP Correlation Analysis and Statistical Validation for Residual Life Prediction Based on Dismantling Transformer

https://doi.org/10.5370/KIEE.2025.74.12.2264

김아름(Ah-Reum Kim) ; 전태현(Tae-Hyun Jun) ; 곽병섭(Byeong-Sub Kwak) ; 김은영(Eun-Young Kim) ; 박현주(Hyun-Joo Park)

The ageing of long-term operating transformers has become more severe, increasing the likelihood of equipment failure due to insulation degradation and posing a direct threat to the stability of the power system. Although the degree of polymerization of the insulation (DP) is a key indicator for evaluating the condition of transformer it is difficult to collect samples directly from operating transformers. Furfural generation and insulation degradation occur differently depending on the actual operating conditions(temperature, load, etc.), so it is not possible to apply a single consistent model to all utilities. Therefore, it is crucial to verify the reliability of the model using dismantling data. This study analyzed the relationship between furfural concentration and DP comprehensively, using actual measurement data from 30 dismantled transforemrs, and strictly verified the statistical validity of the prediction model using the bootstrapping technique. The analysis results showed a strong logarithmic relationship between furfural concentration and DP, with an R2 value of 0.88. The critical value of furfural concentration corresponding to the limit of the insulation paper life was calculated to be approximately 597.8 ppb. The 95% confidence interval for this predicted value is [444.8 ppb ~ 834.5 ppb], which proves the model’s reliability quantitatively. Additionally it was confirmed that a minimum number of 22 samples is required for stable model prediction. This study is expected to contribute to the development of data-based maintenance strategies that estimate the remaining lifespan of operating transformers and establish reasonable replacement priorities through empirical analysis.

VLF tan δ 기반 케이블 열화 진단 평가를 위한 정합성 평가 Evaluation of Consistency for Cable Degradation Diagnosis using VLF tan δ

https://doi.org/10.5370/KIEE.2025.74.12.2273

임문섭(Mun-Seop Lim) ; 박건희(Keon-Hee Park) ; 김가현(Ga-Hyun Kim) ; 서예슬(Ye-Seul Seo) ; 임장섭(Jang-Seob Lim)

Very low frequency(VLF) tan δ measurements are widely used to evaluate the insulation degradation of power cables. In Korea, diagnostic evaluations are generally performed using an Index R derived from multiple tan δ parameters. However, the conventional Index R approach has limited applicability when certain factors, such as skirt, cannot be measured. From the analysis of more than 6,000 sets of domestic underground cable data, approximately 15% of the data were found to be unsuitable for Index R calculation due to missing or unmeasurable parameters. To overcome this limitation, three diagnostic parameters(reproducibility, coefficient of determination, and sum of norm) were applied, and various parameter combinations were analyzed through a statistical approach to identify the most effective combinations for condition assessment. Based on this analysis, an alternative method for cable degradation evaluation was proposed for cases where Index R computation is not feasible.By applying the optimal combination, degradation grading became possible even for cable sections where Index R could not be calculated, demonstrating its value as a supplementary diagnostic tool. This approach can support practical decisions on cable maintenance and replacement without requiring additional testing.

BALUN-RLC 급전 구조를 적용한 부분방전 감지 센싱프로브 연구 Study on a Partial Discharge Sensing Probe with BALUN-RLC Feeding Structure

https://doi.org/10.5370/KIEE.2025.74.12.2281

노태영(Taeyeong Noh) ; 김경호(Kyungho Kim)

Arcing and partial discharge (PD) in power distribution panels pose fire hazards, requiring rapid detection. Conventional microstrip-fed sensing probes suffer from excessive volume and high return loss, limiting detection sensitivity. A BALUN-fed design reduced PCB volume by 57% and improved return loss by 2 dB but exhibited low-frequency resonance shift and degraded high-frequency detection above 600 MHz. To address this, an RLC-integrated BALUN feeding structure was proposed to enhance impedance matching and minimize return loss. Experimental results showed a 3 ? 5 dB return loss improvement, 8 dB signal strength increase, and 2× more detected signals across 100 MHz ? 1.5 GHz. The proposed method optimizes spatial efficiency and ensures stable signal reception, proving effective for PD detection in power distribution systems.

생성형 AI 기반의 증강 기법을 이용한 실제 환경의 강건한 객체 탐지 모델 연구 A Study on Robust Object Detection Models for Real-World Environments Using Generative AI-Based Augmentation

https://doi.org/10.5370/KIEE.2025.74.12.2287

유승호(SeungHo Yoo) ; 임재춘(Jaechoon Lim) ; 김지연(Jiyeon Kim) ; 정종진(Jongjin Jung)

Recent advances in deep learning?based object detection have significantly improved scene understanding; however, detection performance in road traffic environments is still limited by illumination changes, adverse weather, and background complexity. Challenging conditions?such as rain, fog, and nighttime?introduce severe visual domain shifts that reduce the reliability of autonomous driving and traffic surveillance systems. To address this issue, this study proposes a style-driven data augmentation framework leveraging GAN-based generative AI techniques. The method synthesizes realistic atmospheric and illumination conditions beyond conventional photometric adjustments, enriching dataset variability and improving model generalization. Experimental results show that models trained with the augmented dataset consistently outperform baselines trained only on raw data, confirming the effectiveness of appearance-level generative augmentation for robust perception. The proposed framework demonstrates strong applicability to autonomous vehicles, Intelligent Transportation Systems (ITS), and smart city infrastructure.ㅍ

CIWS 레이더 추적성능 향상을 위한 시간불일치 보상 기반 비동기 이종센서 정보융합 기법 Time Mismatch Compensation and Fusion of Asynchronous Sensor Data for CIWS Radar Tracking Performance Enhancement

https://doi.org/10.5370/KIEE.2025.74.12.2299

정보영(Boyoung Jung) ; 이윤하(Yunha Lee) ; 나원상(Won-Sang Ra) ; 설권(Kwon Seol) ; 문경빈(Gyeong-Bin Mun) ; 신승용(Seung-Yong Shinark ?)

This paper presents a practical heterogeneous sensor fusion algorithm aimed at enhancing the interception capability of naval close-in weapon systems (CIWSs) against anti-ship missiles. Since sea surface reflection multipath is well known to significantly degrade radar tracking performance, most CIWS sensors incorporate electro-optical (EO) sensors, which are inherently robust to such errors. To effectively synchronize EO sensor data with radar data, a preprocessing filter based on the first-order Pade approximation is designed. This filter estimates the current target elevation from the EO sensor’s time-delayed measurements. The proposed method enables fast-cycle fusion of heterogeneous sensors, ensuring more reliable target tracking even when radar data is biased due to multipath effects. Simulation results using a representative anti-ship missile trajectory demonstrate that the proposed approach outperforms existing fusion methods based on retrodiction.

볼-빔 시스템에서의 이득조절 요소를 이용한 이중 PID-PD제어기 설계 및 이득 튜닝 방안 Design of dual PID-PD controller and gain tuning method using gain-scaling factors for a ball-beam system

https://doi.org/10.5370/KIEE.2025.74.12.2310

김성협(Sung-Hyup Kim) ; 최호림(Ho-Lim Choiark)

In this paper, we propose a dual -PID/PD controller for the control of a ball position in a ball-and-beam system. The proposed controller has two parts: a -PID controller is for controlling the servo motor angle and a -PD controller is for controlling the position of the ball. The state equations of the ball-and-beam system are expressed separately into two parts by considering the servo motor angle as a virtual input. The each separately controlled system is analyzed using the Routh-Hurwitz method. which provides the valid ranges of control gains. The output responses to changes in parameters are verified experimentally with selected gain values. Through the use of simulation and actual experiments, the usefulness of our proposed dual -PID/PD control method is clearly demonstrated.

회생제동 전력을 고려한 역사 내 미세먼지 조절 에너지관리 에이전트 구축 Development of an Energy Management Agent for Particulate Matter Control in Railway Stations Considering Regenerative Braking Energy

https://doi.org/10.5370/KIEE.2025.74.12.2322

박종영(Jong-young Park) ; 홍수민(Sumin Hong) ; 황일서(Il-Seo Hwang) ; 허재행(Jae-Haeng Heo) ; 권경빈(Kyung-Bin Kwon) ; 정호성(Hosung Jung)

This paper presents an enhanced energy management approach for underground train stations by integrating regenerative braking power into an artificial intelligence-based control framework. Air quality in stations is often degraded due to particulate matter (PM2.5 and PM10) generated from train operation, passenger flow, and limited ventilation. To improve both air quality and energy efficiency, we propose a learning-based energy management agent that combines an artificial neural network (ANN) with a Deep Q-Network (DQN). The ANN serves as a transition model to predict future dust concentration levels based on fan and HVAC operation as well as available renewable energy. The DQN then determines optimal control actions for fans, air conditioning units, and an energy storage system (ESS) to minimize energy cost while maintaining air quality. In this study, regenerative braking power was quantified using real train timetables and incorporated as a state variable, enabling the agent to utilize surplus energy effectively. A case study using data from Namgwangju Station demonstrates that the proposed method achieves faster dust concentration reduction, more stable ESS operation, and significant reductions in grid power consumption and energy cost compared with conventional strategies.

TCP/IP 기반 가상 열차 운행 및 에너지저장장치 연계를 위한 Hardware-in-the-Loop 시뮬레이션 플랫폼 개발 Development of a TCP/IP-Based Hardware-in-the-Loop Simulation Platform for Virtual Train Operation and Energy Storage System Integration

https://doi.org/10.5370/KIEE.2025.74.12.2330

조환희(Hwan-Hee Cho) ; 김재원(Jae-Won Kim) ; 이한민(Han-Min Lee) ; 정호성(Ho-Sung Jung)

This study develops a TCP/IP-based Hardware-in-the-Loop Simulation (HILS) platform for real-time modeling and analysis of railway power systems. A Raspberry Pi was used as an interface device to communicate with OPAL-RT, enabling a real-time simulation environment capable of reproducing virtual train operation scenarios. The platform supports multi-train operation and was validated using the Incheon Line 2 as a case study. By integrating an Energy Storage System (ESS), the platform demonstrated improved catenary voltage stability and effective reduction of voltage fluctuations. These results confirm the applicability of the proposed platform for real-time hardware-based railway system verification.

퍼지제어 기반 수소연료전지 하이브리드 철도차량의 에너지 관리 전략에 관한 연구 A Study on Fuzzy Control-Based Energy Management Strategy For Hydrogen Fuel Cell Hybrid Train

https://doi.org/10.5370/KIEE.2025.74.12.2337

오용국(Yongkuk Oh) ; 류준형(Joonhyoung Ryu) ; 김재원(Jaewon Kim) ; 이형철(Hyeongcheol Lee)

This study proposes a fuzzy control-based Energy Management Strategy (EMS) for a hydrogen fuel cell hybrid train to improve energy efficiency and operational adaptability. The proposed fuzzy controller employs the battery state-of-charge (SOC) error, vehicle power demand, and route-based operation prediction as input variables, and determines the output power of hydrogen fuel cell (HFC) as the control output. The 27 fuzzy inference rules enables flexible and adaptive energy allocation under diverse driving conditions. In addition, two representative SOC management strategies?Charge Depletion Mode (CDM) and Charge Sustaining Mode (CSM)?are applied to evaluate the performance of the proposed algorithm. The effectiveness of the strategy is validated through MATLAB/Simulink simulations, demonstrating enhanced hydrogen consumption efficiency and improved battery SOC stability. Unlike conventional rule-based EMS approaches, the proposed method ensures adaptive energy management by incorporating route-based predictive information into the fuzzy inference process, thereby enhancing its practical applicability to train operations.

RE100 준수를 위한 전기철도 탈탄소 기술 경로와 정책 로드맵 RE100-Compliant Electric Railways: Technology Pathways and Policy Roadmap

https://doi.org/10.5370/KIEE.2025.74.12.2346

박해산(Hae San Park) ; 김보성(Bo Sung Kim) ; 박종학(Jonghak Park) ; 유진희(Jinee Yu) ; 김재문(Jae-Moon Kim) ; 강정원(Jeong Won Kang)

This study provides a multifaceted analysis of the deployment and applicability of eco-friendly technologies in the electric railway sector to support the achievement of RE100 implementation and carbon neutrality goals. Specifically, it examines renewable energy-based electricity supply, energy storage systems (ESS), regenerative braking energy recovery, smart energy management systems, and green infrastructure designs, based on a comparative evaluation of domestic and international cases. The paper evaluates the potential for structural energy transformation within electric railway systems and explores how RE100 objectives can be technically aligned and policy-integrated into railway operations. Furthermore, it presents a strategic roadmap to guide the Korean railway industry’s transition toward a sustainable transportation system compliant with global RE100 standards. This integrated approach is expected to offer practical insights for policymakers and railway operators in addressing electricity demand management, greenhouse gas reduction, and future energy grid stability. The study ultimately contributes to the development of a comprehensive green transition strategy grounded in the electric railway infrastructure.

기상환경 데이터처리 철도안전 자산관리 의사결정지원을 위한 퍼지추론룰 모델 설계 연구 Design of Fuzzy Inference Rule Model for Decision Support of Railway Safety Asset Management Based on Weather Environment Data Process

https://doi.org/10.5370/KIEE.2025.74.12.2355

한성호(Seong-Ho Han)

This paper proposed an a fuzzy inference rule model for decision support to maximize the safe asset management of railway systems by utilizing data information on the climate environmental risks of railway facilities. The state monitoring sensor information of the railway operation line and the operation agency operation handling information were fused, and real-time climate data information was used. Climate condition digital information used anemometer, avalanche, visibility, and earthquake information, while radar, 3D camera, and ultrasonic sensor information were used for information mounted on the train. As a digital intelligence convergence algorithm, a fuzzy inference rule model that processes multiple generation environmental data was proposed. The implemented fuzzy inference rule model can be applied to the train operation management system and can be applied as an asset management and operation management decision-making algorithm of railway facilities.

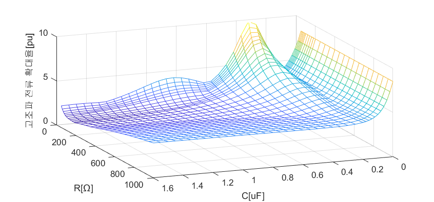
교류전기철도 급전계통 공진특성 개선을 위한 RC-Bank 파라미터에 관한 연구 A Study on RC-Bank Parameters for Improving the Resonance Characteristics of AC Electric Railway Power Supply Systems

https://doi.org/10.5370/KIEE.2025.74.12.2361

이장무(Chang-Mu Lee) ; 이한상(Han-Sang Lee) ; 김주락(Joo-Rak Kim)

Harmonic currents generated by vehicles can combine with the impedance characteristics of the power supply infrastructure, amplifying specific harmonic components or inducing new resonance phenomena. In fact, cases have occurred where specific harmonics generated by vehicles overlapped with the resonant frequency of the AC electric railway system, exacerbating voltage waveform distortion and damaging equipment. This paper analyzes the harmonic amplification and equivalent impedance of the electric railway system to improve resonance characteristics. Furthermore, we derive parameters for a passive filter (RC bank) and demonstrate the resulting improvement in harmonic amplification.

전동차 회생제동에 따른 전력계통 상호 보호협조 특성 분석에 관한 연구 An Analysis Study on Mutual Protection Cooperation Characteristics of Electric Vehicles Power Systems under Regenerative Braking Operations

https://doi.org/10.5370/KIEE.2025.74.12.2368

박종학(Jonghak Park) ; 한성철(Seong Cheoul Han) ; 유진희(Jinee Yu) ; 박해산(Hae San Park) ; 강정원(Jeong Won Kang)

Energy consumption in urban railway operations is primarily attributed to traction power and facility electricity. Electricity used for passenger amenities, lighting, and ancillary systems constitutes over 95% of total operational energy, with train traction alone accounting for approximately 70%. In domestic urban rail networks, about 80% of the system consists of underground sections, where the lack of natural lighting further intensifies electricity demand. Following a transitional phase that employed a combination of resistance, chopper, and VVVF (Variable Voltage Variable Frequency) control, the system has now achieved full adoption of VVVF technology. This study investigates the effectiveness of train regenerative braking and energy storage systems (ESS), alongside their influence on catenary voltage and power system performance, using data from two main substations and one depot substation operated by a domestic railway company. Based on these analyses, the paper assesses the appropriateness of protective coordination settings between rolling stock and the traction power system. The findings suggest that the inverter low-voltage protection setting for overhead lines (850V±10%) in VVVF-based electric vehicles requires reassessment. Furthermore, enhancing the capacity of surge arresters (S/A) is recommended to improve substation energy efficiency, stabilize overhead line voltage, and reinforce system protection. Finally, the study emphasizes the need for continued research into the reuse of energy storage systems and highlights the importance of technical advancements by rolling stock manufacturers to minimize voltage control deviations, ensuring reliable operation of inverter-based voltage reduction systems at a DC overhead line voltage of 1,800V.

친환경 철도 시스템을 위한 수소 동차의 연료전지 구동용 제어 전원에 관한 연구 Research on Control Power Supplies for Fuel Cell-Powered Hydrogen Trains in Green Railway Systems

https://doi.org/10.5370/KIEE.2025.74.12.2377

김휘문(Hwi-Mun Kim) ; 김다운(Da-Un kim) ; 최문섭(Moon-Seop Choi) ; 여정현(Jung-Hyun Yeo) ; 박진혁(Jin-Hyuk Park) ; 류준형(Joon-Hyoung Ryu) ; 김정은(Chong-Eun Kim)

Hydrogen fuel cell-powered trains are gaining attention as an eco-friendly railway solution. While fuel cells provide high efficiency, their voltage fluctuations and slow dynamic response can affect controllers and auxiliary systems. To address this, isolated DC/DC converters are applied to suppress ripple and noise, ensuring stable power supply. These converters also mitigate high-frequency noise and surge currents, enhancing system reliability. This paper analyzes the roles of fuel cells, batteries, and DC/DC converters, and proposes design considerations to control voltage variations and electromagnetic interference (EMI) for stable operation of railway electronics. Such power technologies improve controller and communication device performance, contributing to overall system stability and efficiency. By enabling reliable power delivery, they provide a foundation for commercializing hydrogen fuel cell systems, with significant implications for the future of hydrogen-powered trains. This study is expected to make a practical contribution to the advancement of power conversion and control technologies and the enhancement of system reliability for the commercialization of hydrogen-powered trains. Furthermore, it is anticipated to provide a foundational reference for decarbonization in the railway sector and the establishment of a sustainable transportation system.

흡상전류비, 임피던스 혼용방식을 적용한 교류철도 급전계통 고장점 표정 방식 Absorption Current Ratio and Impedance Hybrid Method of Fault Location for AC Railway Power Supply System

https://doi.org/10.5370/KIEE.2025.74.12.2387

김효두(Hyo Doo Kim) ; 창상훈(Sang Hoon Chang)

Due to the construction of new sections, existing overhead catenary systems are interconnected, there is no auto-transformers at the very end. In these last zone without AT at the very end, it is not possible to identify the fault location using conventional methods even if a ground fault occurs. When a ground fault occurs in such the last zone, the fault current is mostly absorbed by a AT located in the front side of the last zone. This characteristic is used to determine the fault zone. Since it is not possible to calculate the current ratio based on distance in the last zone, a reactance-based method is employed to pinpoint the fault location. In other zones, the existing absorption current ratio method is used.

EBSD 기반 구리 용융흔의 정량적 판별을 통한 화재 원인 규명 연구 A Study on Fire Cause Identification Using EBSD-Based Quantitative Analysis of Molten Marks on Copper Conductors

https://doi.org/10.5370/KIEE.2025.74.12.2393

김정환(Jeong-Hwan Kim) ; 백대령(Dae-Ryeong Baek) ; 최치우(Chi-woo Choi) ; 박광묵(Kwang-muk Park) ; 김정기(Jeong-Gi Kim) ; 이진식(Jin-sik Lee) ; 김재현(Jae-Hyun Kim) ; 전정채(Jeong-Chay Jeon)

In this study, we propose an electron backscatter diffraction EBSD-based method for discriminating molten marks on copper conductors associated with electrical fires. Using identical copper wires, three types of molten marks were reproduced: (1) ambient-temperature live short circuits (primary arcs), (2) preheated live short circuits (secondary arcs), and (3) unenergized external heating (heat-only). EBSD analysis combining image quality/aspect ratio (IQ/AR) maps, high- and low-angle grain boundary (HAGB/LAGB) distributions, and pole figure/inverse pole figure (PF/IPF) data was used to evaluate solidification directionality, recrystallization, and thermal deformation. Primary-arc marks exhibit sharp fusion boundaries, strong directional solidification, and pronounced (001) textures. Secondary-arc marks show mixed columnar and equiaxed grains with asymmetric textures. Heat-only melts are characterized by predominantly equiaxed grains, weak textures, and diffuse fusion boundaries. The proposed EBSD indicator set (IQ·AR·HAGB + PF/IPF) complements conventional visual examination and enables objective, reproducible forensic discrimination of molten marks for fire-cause analysis.

리튬 이온 배터리의 안전 진단을 위한 실시간 내부저항 추정 Estimation of Real-Time Internal Resistance for Safety Diagnosis of Lithium-Ion Batteries

https://doi.org/10.5370/KIEE.2025.74.12.2404

김채원(Chae Won Kim) ; 이세희(Se-Hee Lee)

We proposed a real-time internal resistance (AC-IR) estimation model for monitoring lithium-ion battery safety. As battery usage increases, repeated charge/discharge cycles accelerate degradation, leading to safety risks such as overheating and instability. Battery Management System (BMS) typically monitors the battery’s health using indicators like State of Charge (SoC), State of Health (SoH), and internal resistance. While SoC and SoH can be estimated through BMS, internal resistance is difficult to measure in real time. This study highlighted the correlation between SoC, SoH, and internal resistance, developing a model that estimates AC-IR based on SoC, SoH, and sensor data by using machine learning and deep learning models. Our predicted results with machine learning and deep learning algorithms showed that AC-IR could be effectively estimated using inputs like temperature, voltage, current, and SoC. This approach offers valuable insights for maintaining safe and efficient battery operation, especially in large-scale systems like Energy Storage Systems (ESS) and Electric Vehicles (EVs).

UVC 센서를 이용한 220V, 60Hz 직렬 아크의 Clearing Time 내 검출 성능 평가 Detection Performance of 220-V, 60-Hz Series Arcs Within the Clearing Time Using a UVC Sensor

https://doi.org/10.5370/KIEE.2025.74.12.2411

조윤진(Yun-Jin Cho) ; 조동일(Dong-Il Cho) ; 남준혁(Jun-Hyuk Nam) ; 문준선(Joon-Sun Moon) ; 한성호(Seong-Ho Han) ; 문원식(Won-Sik Moon)

IEC 62606-aligned observation windows were used to evaluate 220V, 60Hz series arcs with synchronized three-channel measurements of voltage, current, and UVC. Arc currents of 2.5, 5, 10, and 16A were mapped to windows of 1.00, 0.50, 0.25, and 0.15s, respectively, and each case was repeated five times to compute the number of UVC events exceeding a fixed threshold within the window and the count density ??=??/??. The mean counts were 71.6, 66.0, 71.6, and 72.0, showing near invariance, with coefficients of variation of 5?8%. In contrast, the densities increased monotonically to 71.6, 132, 286.4, and 480s?1. Waveforms confirmed the simultaneous occurrence of current distortion and UVC pulse trains at ignition. Consequently, constant total counts with increasing density was empirically observed, and the clearing-time alignment with a single fixed threshold provides a reproducible benchmark for fair comparison of sensors and algorithms.

전기적 안전성을 고려한 저압직류 수용설비의 표준모델 개발 Development of a Standard Model for Low-Voltage DC Switchgear Considering Electrical Safety

https://doi.org/10.5370/KIEE.2025.74.12.2419

오찬혁(Chan-Hyeok Oh) ; 이기연(Ki-Yeon Lee) ; 임승택(Seung-Taek Lim)

This paper proposes a standard model to enhance the safety and efficiency of low-voltage direct current (LVDC) switchgear. While alternating current (AC) systems are supported by standardized single-line diagrams in the Korea Electrical Code (KEC), DC systems still lack such models. To address this, AC standardized single-line diagrams and KEC regulations were analyzed to derive an LVDC standard model, supported by component-specific application criteria. Six types of LVDC single-line diagrams were additionally presented. A 50 kW testbed was built to validate the model through tests on load variation, rapid load change, voltage fluctuation, parallel operation, ground faults, short circuits, and overloads. Results confirmed that the proposed model ensured proper interruption and protection under all conditions. This study provides fundamental data for advancing LVDC commercialization and developing international standards.

옵티마이저 적용 여부에 따른 태양광 발전량의 실증 기반 성능 비교 분석 Empirical Performance Comparison of PV System With and Without Optimizer

https://doi.org/10.5370/KIEE.2025.74.12.2426

모영규(Young-Kyu Mo) ; 전혜련(Hye-Ryeon Jeon) ; 김유나(You-Na Kim) ; 황민(Min Hwang) ; 우필성(Pil-Sung Woo) ; 김영석(Young-Seok Kim)

This study aims to empirically analyze the impact of optimizer application on photovoltaic (PV) energy yield under identical environmental conditions. The analysis was conducted using a 400kW Phase 2 demonstration facility installed at the Renewable Energy-Linked ESS Safety Evaluation Center. Comparative experiments were performed by configuring optimizer-applied systems (6-1, 7-1) and non-applied systems (6-2, 7-2) using the same module manufacturers (Manufacturer A and B). The test systems were based on four 50kW inverters, with series-parallel configurations reflecting real-world installations. Energy yield was compared based on the cumulative MPPT-level output under equivalent irradiance conditions. In addition, time-series current data and string-level mismatch characteristics were examined. The findings of this study provide empirical evidence on the effectiveness of optimizers, serving as a foundational reference for PV system designers considering their application.

OCV 기반 ESS 배터리 팩 단위의 실시간 내부저항 추정 기법 평가 Evaluation of Real-Time Internal Resistance Estimation Techniques for OCV-Based ESS Battery Packs

https://doi.org/10.5370/KIEE.2025.74.12.2434

박상녕(Sang-Nyeong Park) ; 최용은(Yong-Eun Choi) ; 성치원(Chi-Won Sung) ; 구욱현(Ook-Hyeon Gu) ; 김재문(Jae-Moon Kim)

This study analyzes fire incidents in ESS(Energy Storage Systems), focusing on electrical factors and internal resistance. Most cases occurred in renewable energy?integrated ESS and at high SoC(State of Charge), where electrochemical degradation accelerates and resistance increases, raising fire risks. Conventional DCIR(Direct Current Internal Resistance) methods are limited in real operation due to fluctuating currents, so we propose an OCV (Open Circuit Voltage)-based RTIR(Real-Time Internal Resistance) method. Using natural current variations, DCIR enables continuous monitoring without rest periods. Experiments showed stable behavior in mid-SoC ranges, while high and low SoC increased resistance and risk. RTIR results aligned with DCIR, proving effective for real-time monitoring. The approach highlights internal resistance as an early fire risk indicator and supports CBM(Condition-Based Maintenance) for safer, more reliable ESS operation.

사고아크검출장치 신뢰성 평가 시스템 및 평가절차 개발 Development of the Reliability Evaluation System and Procedures for the Arc-Fault Detection Device

https://doi.org/10.5370/KIEE.2025.74.12.2441

이진식(Jinsik Lee) ; 김정기(Jeong-Gi Kim) ; 김재현(Jae-Hyun Kim) ; 전정채(Jeong Chay Jeon)

Arc-fault Detection Devices (AFDDs) which cut off the electric power supply under the event of a fire are adopted in many countries to protect life and property from electric fires. However, a controversy over proper or unwanted trips persists for some adopters in the real fields. To alleviate the controversy, this paper describes the reliability evaluation system for AFDD which automates and extends the unwanted tripping test in IEC 62606. The developed reliability evaluation system considers various conditions on the power source quality, the physical state of wiring circuits, and running electrical appliances. System controller automatically switches and repeats numerous pre-designed testing conditions in order not to be constrained by time. Also, it measures the electrical and operating information to give objective evaluation results to stakeholders. Consequently, the proposed AFDD reliability evaluation can produce more detailed conditions which make AFDD to show unwanted trips and it might improve the reliability of AFDDs by upgrading their algorithm to detect electric arc.

저주파 진동 신호 특징을 이용한 저메모리 C-GIS 조작기 결함 분류 알고리즘 연구 Low Frequency Vibration Signal based Low Memory Fault Classification Algorithm for C-GIS Switchgear Operator

https://doi.org/10.5370/KIEE.2025.74.12.2447

이원준(Wonjun Yi) ; 김현준(Hyunjun Kim) ; 장강민(Kangmin Jang) ; 박성원(Jeonghong Park) ; 박용화(Yong-Hwa Park)

This study proposes a vibration signal-based fault classification algorithm for the vacuum circuit breaker (VCB) of cubicle type gas-insulated switchgear (C-GIS), considering both sensor type and installation location. Vibration impacts generated during close and open operations are detected, transformed via FFT, and only the low-frequency components are used as input to a fully connected (FC) classifier. Compared with prior models such as 1D CNN, ResNet, and ResNet+DSC, the proposed FFT+FC approach achieved the highest classification accuracy when using an appropriate sensor type that does not suffer from overload and placing it at the optimal location determined by the Optimal Sensor Placement (OSP) algorithm. Experiments demonstrated that sensor type and placement have a substantial influence on the performance of FFT+FC, with overload, caused by the limited measurement range of certain sensor, leading to waveform distortion and accuracy degradation. These findings underscore the importance of both sensor selection and placement strategy in achieving reliable C-GIS fault diagnosis. Focusing on model type of fault classifier, using datasets collected from two structurally different C-GIS units, the results confirmed that the FFT+FC model not only provides competitive classification accuracy under optimal conditions but also requires significantly lower activation memory than convolution based models, making it suitable for resource limited industrial applications.