최승수
(Seung-su Choi)
1iD
김수현
(Su-Hyeon Kim)
1iD
박찬묵
(Chan-Muk Park)
1iD
임성훈
(Sung-Hun Lim)
†iD
-
(Dept. of Electrical Engineering, Soongsil University, Korea)
Copyright © The Korean Institute of Electrical Engineers
Key words
Circuit breaker (CB), DC distribution system, Fault current limiter (FCL), Hybrid circuit breaker, Protective device, Relay
1. 서 론
최근 전력 발전에서 신재생 에너지를 활용한 분산 전원이 큰 주목을 받고 있다. 이는 발전량의 균형을 맞추고, 화석 연료에 대한 의존도를 줄이면서 지구
온난화를 막기 위한 수단으로 여겨진다. 전력 수요와 분산 전원의 계통 연계가 늘어나면서 전 세계적으로 전력 시장이 성장 하면서 기존 AC 방식보다
더 안정적이고 효율적인 대안 개발이 필요해졌다. 기존의 AC 계통의 경우 다른 주파수 계통을 사용하는 두 지역을 연결할 때 위상 및 주파수 동기화를
위한 여러 변환 장치가 필요하지만, DC 계통의 경우 위상과 주파수가 존재하지 않아 컨버터를 통해 전압 레벨만 조절하면 지역간 전력 전송이 가능하다는
장점이 존재한다. 또한, 신재생 에너지원, 에너지 저장 장치 등 DC에서 AC로 변환하지 않고 바로 연계하여 사용이 가능하므로, 기존 AC 계통에서
발생하는 변환 장치로 인한 변환 손실이 줄어들어 전력 손실 측면에서도 DC가 효율적이다 [1-4].
DC 배전계통을 사용하면 많은 장점이 존재하지만, 고장 전류 차단에 어려움이 있다. DC 배전계통에서 고장 발생 시 DC 링크에 설치된 커패시터에서
방전하는 전류로 고장 전류가 급격하게 증가하여 기존 AC 차단기의 차단 용량으로는 높은 수준의 DC 고장 전류를 차단하기 어렵다. 또한, 일정한 주기를
갖고 영점을 지나는 AC 전류와 달리 DC 전류는 자연적으로 0을 지나지 않기 때문에, DC 배전계통에 기존 AC 차단기를 사용하면 차단기의 두 접점
사이에 아크가 발생하고, 아크가 소호되지 않아 완전한 차단이 되지 않는다. 최근 몇 년간 높은 고장 전류를 제한하여 차단기의 용량 부담을 덜어주는
보호 기기로 한류기 (FCL, Fault current limiter)에 대한 연구가 진행되었다.
그림 1과 같이 한류기의 종류는 크게 4가지로 구분할 수 있는데, 그 중 초전도 한류기는 별도의 제어 장치 없이 고장 전류를 제한할 수 있어 가장 유망한
방법의 하나이다. 고장이 나지 않은 평상시에는 초전도 한류기의 전력 부담이 없어 전력 계통에 영향을 미치지 않고, 초전도체의 임계 전류를 넘으면 반주기
이내에 초전도체에 저항이 발생하여 고장 전류를 제한할 수 있다 [5-8].
그림 1. 한류기(Fault current limiter)의 종류
Fig. 1. Types of fault current limiter
보호기기의 동작은 정동작, 정부동작, 오동작, 오부동작 4가지로 분류할 수 있다. 정동작은 보호기기가 동작해야 할 때 동작하는 것, 정부동작은 보호기기가
동작하지 않아야 할 때 동작하지 않는 것, 오동작은 동작하지 말아야 할 때 동작하는 것, 오부동작은 동작해야할 때 동작하지 않는 것을 의미한다.배전계통에서
고장에 대해 보호하는 기본적인 방법은 CT 또는 PT를 통해 계통 정보를 보호기기에 전달하고, 보호기기에서 고장 판단 시 차단기로 트립 신호를 보내어
차단기를 동작시켜 고장 선로를 분리한다. 그러나, 선로에 한류기를 투입 시키면, 고장 시 전류 크기나 전압이 영향을 받아 기존에 설치된 보호기기들의
오동작 또는 오부동작이 발생하기 때문에 보호기기 설정값을 재설정하는 상황이 발생한다. 이러한 문제를 해결하기 위해 본 논문에서는 한류기와 차단기를
합친 한류차단기(FCLCB, Fault current limiting circuit breaker)에 차단기를 동작시키기 위한 계전 기능을 통합하여
단일 제어 시스템 기반 DC 하이브리드 한류차단기를 제안하였고, PSCAD/EMTDC를 통해 모델링하여 동작 특성을 분석하였다. 한류차단기는 1차로
한류 기능을 통해 고장 전류를 제한하여 차단기 개방 시 발생하는 아크 에너지 소산이 상대적으로 수월하며, 제안하는 DC 하이브리드 한류차단기의 경우
고장 전류 제한과 차단을 하나의 micro control unit (MCU)으로 통합하는 개념으로 하드웨어 구현 시 보호 기기 간 통신 문제를 감소시킬
수 있다.
2. DC 하이브리드 한류차단기 모델링
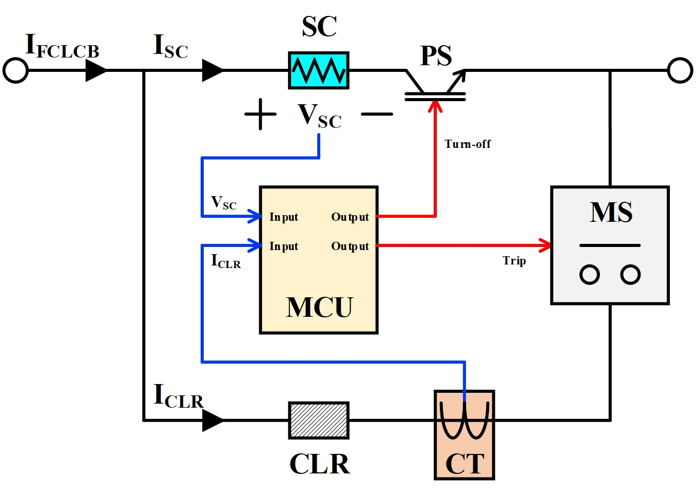
그림 2와 같이 DC 하이브리드 한류차단기는 트리거형 한류기와 기계식 차단기 (MS, Mechanical switch)를 결합한 형태이며, 차단기에 특정
요소에 대해 트립 신호를 보내는 계전 요소를 추가하였다. 제안하는 DC 하이브리드 한류차단기는 초전도소자(SC, Superconductor), 전력용
스위치(PS. Power semiconductor switch), CLR (Current Limiting Resistor/Reactor), 그리고
MS로 구성하였고, CLR은 R 또는 L 중 하나로 선택하여 사용하였다. DC 하이브리드 한류 차단기에 사용한 MS의 등가회로는 그림 3과 같다. MS에 전류가 흐르는 도중에 개방하면, DC 전류의 경우 자연적으로 영점이 만들어지지 않기 때문에 차단기의 두 접점 사이에서 아크가 발생하고
아크 경로를 따라 전류는 계속 흐른다. 차단기가 개방할 때 발생하는 아크를 아크 모델 중에서 Mayr의 아크 저항 모델을 사용하여 구현하였고, 아크
저항 $R_{{arc}}$의 역수로 표현되는 컨덕턴스 $g_{{arc}}$에 대한 식으로 (1)과 같다.
$V_{{arc}}$는 아크 저항 양단 전압, $I_{{arc}}$는 아크 전류, $\tau$는 시간 상수, $p_{0}$는 아크 전력을 뜻한다.
$V_{{arc}}I_{{arc}}> p_{0}$일 때, 아크가 빠르게 소멸하고, 반대로 $V_{{arc}}I_{{arc}}< p_{0}$일 때는
아크가 소멸하지 못하고 불안정한 상태가 지속된다 [9-12].
그림 2. DC 하이브리드 한류차단기
Fig. 2. Trigger type superconducting FCL
그림 3. 기계식 차단기 등가회로
Fig. 3. Equivalent circuit of mechanical switch
아크 저항 아래의 인덕터와 커패시터로 LC 공진회로를 구성하여, 아크 저항이 발생하면서 LC 공진회로로 전류가 흐르게 되어 DC 전류에 0점을 만드는
역할을 한다. MS 등가회로에서 바리스터(Varistor)는 가변을 뜻하는 variable과 저항을 뜻하는 resistor의 합성어로, 전압 또는
전류의 급격한 변동으로 회로를 보호하기 위해 개발된 장치이다. 바리스터는 MS가 동작하고 아크가 소호될 때 발생하는 큰 공진 전류를 빠르게 소멸시키는
역할을 한다. DC 하이브리드 한류 차단기의 자세한 모델링 파라미터는 표 1에 나타나 있다.
표 1. DC 하이브리드 한류차단기 모델링 파라미터
Table 1. Modeling parameters of the DC hybrid FCLCB
|
파라미터
|
값
|
단위
|
|
초전도체 (SC)
|
임계 전류
|
0.3
|
kA
|
|
상전도 저항
|
2.0
|
Ω
|
|
CLR
|
R type
|
2.0
|
Ω
|
|
L type
|
0.1
|
Ω
|
|
2.0
|
mH
|
|
기계식 차단기 (MS)
|
LMS
|
100
|
uH
|
|
CMS
|
10
|
uF
|
그림 4. DC 하이브리드 한류차단기의 동작 (a) 평상시 (b) 고장 직후 (c) PS 동작 (d) MS 동작
Fig. 4. Operational stages of the DC hybrid FCLCB (a) normal state (b) Upon a fault
(c) PS operation (d) MS operation
제안하는 DC 하이브리드 한류차단기의 동작은 그림 4와 같이 4개의 동작으로 구분할 수 있다. 그림 4(a)와 같이 평상시는 모든 전류가 SC와 PS를 통해 흐르고 SC는 임계 전류를 넘지 않아 저항이 발생하지 않고 아무런 동작이 일어나지 않은 상태이다.
고장이 발생하면, 그림 4(b)와 같이 SC에서 저항이 발생하고 PS가 동작하기 전까지 전류가 CLR로도 흐른다. 이후 PS가 동작하여 SC가 위치한 전류 경로가 차단되면 그림 4(c)처럼 모든 전류는 CLR로 흐르고, CLR의 크기에 따라 전류가 제한되는 수준을 설정할 수 있다. 마지막으로 설정한 차단 조건을 만족하여 MS가 동작하면
그림 4(d)와 같이 모든 전류는 차단되어 고장이 제거된다.
DC 하이브리드 한류차단기에서 차단기를 동작 조건으로 CLR에 흐르는 전류에 이동평균(MA, Moving average)을 적용하여 모델링하였다.
이동평균이란 데이터를 일정한 크기만큼 잘라서 해당 구간의 평균을 계산하고, 이 과정을 시간의 흐름에 따라 순차적으로 이동하면서 반복하는 방법이다.
일정한 크기만큼 잘라 보는 구간을 윈도우라 한다. 이동평균을 사용하면 데이터의 급격한 변화를 줄일 수 있고, 급변하는 값에 의해 발생하는 보호기기의
오동작을 방지할 수 있다. 그러나, 이동평균은 윈도우 크기만큼 과거 데이터 기반으로 계산하기 때문에, 평균을 취하는 윈도우 크기만큼 시간 지연이 발생하게
된다. 이동평균을 계산하는 수식은 (2)와 같다.
여기서 $MA[k]$는 $k$시점에서 이동평균 값, $W$는 윈도우 크기, $X_{t-i}$는 $t$ 시점에서 $i$만큼 과거 데이터를 뜻한다. 본
논문에서는 PS와 MS 동작을 위해 전류 데이터의 샘플링 시간은 1μs로 측정하여 500개의 샘플인 0.5ms의 윈도우를 사용하여 이동평균을 계산하였다.
그림 5, 6, 7은 DC 하이브리드 한류차단기의 PS와 MS가 동작하기 위한 흐름도이다. 그림 5는 PS의 동작 흐름도이며, 그림 6과 그림 7은 MS 동작 흐름도를 보여준다. MS 동작 조건으로는 전류 변화량과 전류 레벨 두 가지를 사용하였다.
그림 5. DC 하이브리드 한류차단기의 PS 동작 흐름도
Fig. 5. Flow chart for the PS operation of the DC hybrid FCLCB
그림 5를 보면, DC 하이브리드 한류차단기에서 PS가 동작하기 위한 조건을 흐름도로 표현하였다. PS는 고장이 발생하고 첫 번째로 동작하는 스위치로, SC가
과전류를 감지하면 PS를 동작시켜 SC를 보호하고 CLR로 전류 경로를 바꿔준다. PS는 SC의 양단 전압 ${V}_{{SC}}$를 동작 요소로 사용하였다.
동작 샘플링 시간은 1μs이며, ${V}_{{SC}}$가 0.5kV를 넘기고 2ms 이상 지속되는 경우 PS가 turn-off 되도록 설정하였다.
그림 6. DC 하이브리드 한류차단기의 MS (전류 변화율) 동작 흐름도
Fig. 6. Flow chart for the MS (current rate of change) operation of the DC hybrid
FCLCB
그림 6은 CLR에 흐르는 전류 변화율을 이용하여 MS가 동작하는 흐름도이다. 가장 첫 번째 조건으로 MS는 모든 전류가 CLR로 흐르는 경우에만 동작하도록
PS가 turn-off 되었는지 확인한다. 이후, ${I}_{{CLR}}$을 측정하여 이동평균 ${I_{CLR\_MA}}$을 계산하고, 그 이동평균의
전류 변화율 ${I_{CLR\_MA\_diff}}$를 계산한다. ${I_{CLR\_MA}}$와 ${I_{CLR\_MA\_diff}}$는 (3)과 (4)와 같이 계산된다. 계산된 전류 변화율 ${I_{CLR\_MA\_diff}}$가 0.25kA/μs를 넘고 1ms 이상 유지되는 경우 MS로 트립 신호가
전달되어 개방하도록 설정하였다. (3)과 (4)에서 ${t}_{{S}}$는 샘플링 시간인 1μs를 뜻한다.
그림 7. DC 하이브리드 한류차단기의 MS (전류 레벨) 동작 흐름도
Fig. 7. Flow chart for the MS (current level) operation of the DC hybrid FCLCB
표 2. DC 하이브리드 한류차단기 동작 조건
Table 2. Operational conditions of the DC hybrid FCLCB
|
파라미터
|
값
|
|
전력용 스위치 PS
|
동작 변수
|
VSC
|
|
픽업값 (전압)
|
0.5
|
|
Time delay
|
2 ms
|
|
기계식 차단기 MS
|
전류 변화율
|
동작 변수
|
ICLR_MA_diff
|
|
픽업값 (전류변화율)
|
0.25 kA/ms
|
|
Time delay
|
1 ms
|
|
전류 레벨
|
동작 변수
|
ICLR_MA
|
|
픽업값 (전류 레벨)
|
0.5 kA
|
|
Time delay
|
2 ms
|
그림 7은 CLR에 흐르는 전류의 이동평균을 이용하여 MS가 동작하는 흐름도이다. 마찬가지로, 가장 첫 번째 조건으로 MS는 모든 전류가 CLR로 흐르는
경우에만 동작하도록 PS가 turn-off 되었는지 확인한다. 이후, ${I}_{{CLR}}$을 측정하여 이동평균 ${I_{CLR\_MA}}$를 계산한다.
${I_{CLR\_MA}}$는 (3)과 같이 계산된다. 계산된 전류의 이동평균 ${I_{CLR\_MA}}$가 이동평균이 0.5kA를 넘고 2ms 이상 유지되는 경우 MS로 트립 신호가
전달되어 개방하도록 설정하였다.
MS는 전류 변화율 또는 전류 레벨 둘 중 하나만 만족해도 MS가 트립되도록 하였고, PS와 MS 둘 다 설정한 동작 시간 내에 동작 조건을 만족하지
않으면 다시 초기화하였다. DC 하이브리드 한류차단기의 PS와 MS가 동작하기 위한 조건은 표 2에 나타나있다.
3. 모의 배전계통 구성 및 결과
3.1 모의배전계통 구성
그림 8. DC 단락 고장 모의를 위한 개략도
Fig. 8. Schematic diagram for the DC short-circuit test
DC 하이브리드 한류차단기를 적용하여 단락 고장 모의를 위한 개략도는 그림 8과 같다. 모의 배전계통은 22.9kV의 주 전원에서 변압기와 정류기를 거쳐 DC 1.5kV로 변환하였고, DC 링크 커패시터를 지나 ACSR 160mm2의
사양으로 1km의 선로를 지나 부하가 있는 형태로 구성하였다. 저항 부하의 크기는 10Ω, 고장 저항의 크기는 0.1Ω이다. 평상시에는 저항 부하만
연결되어 있고, SWF를 닫아 단락 고장을 발생시켜 과전류를
표 3. DC 단락 고장 모의를 위한 세부 사항
Table 3. Details of the DC short-circuit test
|
파라미터
|
값
|
단위
|
|
모의 시간
|
0.5
|
초
|
|
전압
|
AC
|
22.9
|
kV
|
|
DC
|
1.5
|
kV
|
|
회로 임피던스
|
DC 필터 커패시터
|
16
|
mF
|
|
Rline
|
0.182
|
Ω
|
|
Lline
|
1.040
|
mH
|
|
RLoad
|
10
|
Ω
|
|
Rf
|
0.1
|
Ω
|
발생시켜 한류차단기의 동작을 확인하였다. FCLCB 위치에 DC 과전류 계전기로 동작하는 기계식 차단기(MS, Mechanical switch)를
적용시켜 한류차단기와 동작을 비교하였다. DC 단락 고장 모의를 위한 세부 사항은 표 3에 나타나 있다.
DC 하이브리드 한류차단기의 동작 특성을 분석하기 위해 아래와 같이 3가지 사례를 구성하였고, 모든 사례는 동일하게 1초의 시뮬레이션 중 0.2초에
고장이 발생하는 조건으로 비교했다.
● 사례 1: DC 과전류 계전기 및 MS 적용
● 사례 2: DC 하이브리드 한류차단기(CLR-L) 적용
● 사례 3: DC 하이브리드 한류차단기(CLR-R) 적용
사례 1에서 DC 과전류 계전기 동작 조건으로는 전류 변화율을 동작 요소로 사용하였고, 전류 변화율이 0.25kA/μs을 넘고 1ms 이상 지속되는
경우 트립 신호를 보내 차단기가 동작하도록 설정하였다. 사례 2와 사례 3에서 DC 하이브리드 한류차단기를 적용하여 PS와 MS의 동작 시간을 확인하여
사례 1과 비교하였다.
3.2 결과 및 고찰
DC 하이브리드 한류차단기의 동작을 비교하기 위해 DC 과전류 계전기를 적용시킨 사례 1에서 전류 크기, 전류 변화율, 차단 시간을 확인하였다.
그림 9. DCCB 전류와 MS 동작을 위한 트립 신호(사례 1) (a) DCCB 전류 파형 (b) DCCB 전류의 이동평균 변화율과 차단기 신호
Fig. 9. DCCB current and trip signal for MS operation (Case 1) (a) Waveforms of DCCB
current (b) Moving average rate of change of DCCB current and CB trip signal
그림 9는 DCCB에 흐르는 전류와 차단기 동작을 위한 신호를 보여준다. 그림 9(a)를 보면, 고장이 발생한 직후 MS가 열리기 시작하여 약 7.3ms 후에 차단기가 완전이 개방되어 고장이 제거되었다. 그림 9(b)를 보면, 고장이 발생하고 약 1.1ms 후에 MS가 열리기 시작하면서 MS의 두 접점 사이에 아크가 발생하기 시작하면서 LC 공진회로로 전류가 흐르게
된다. 공진회로의 전류는 점차 발산하기 시작하고, MS에 흐르는 전류도 공진 전류의 영향으로 공진하기 시작한다. MS가 열리기 시작하고 약 6.2ms
후에 전류의 영점이 만들어지고 아크가 완전히 소멸하여 MS는 완전히 개방되었다.
그림 10과 그림 11은 DC 하이브리드 한류차단기에서 CLR을 인덕터 L로 적용한 사례 2의 결과이다. 그림 10을 보면, 고장이 발생하고 초전도 소자에 큰 고장전류가 흐르면서 초전도 소자에 전압이 발생하여 PS 동작 조건인 0.5kV를 넘어 PS가 turn-off
하고, 이후 MS도 동작하게 되면서 고장이 발생하고 고장이 완전히 제거되기까지 약 9.9ms가 소요되었다.
그림 10. DC 하이브리드 한류차단기 전류 파형 (사례 2)
Fig. 10. DC hybrid FCLCB current waveform (Case 2)
그림 11. DC 하이브리드 한류차단기의 PS와 MS의 동작 조건과 트립 신호 (사례 2) (a) ${V}_{{SC}}$와 PS 동작 신호 (b)
${I_{CLR\_MA\_diff}}$와 ${I_{CLR\_MA\_diff}}$에 의한 MS 동작 신호 (c) ${I_{CLR\_MA}}$와 ${I_{CLR\_MA}}$에
의한 MS 동작 신호
Fig. 11. Operational conditions and operation signals of the PS and MS for the DC
hybrid FCLCB (Case 2) (a) ${V}_{{SC}}$ and operation signal of PS (b) ${I_{CLR\_MA\_diff}}$
and operation signals of MS by ${I_{CLR\_MA\_diff}}$ (c) ${I_{CLR\_MA}}$ and operation
signals of MS by ${I_{CLR\_MA}}$
그림 11에서 PS와 MS의 동작 조건 및 트립 신호를 보면, 먼저 PS에서 고장이 발생하고 약 3.7ms 후에 PS가 동작하였다. PS가 turn-off한
이후에 모든 전류는 CLR로 흐르게 되며, CLR로 경로가 바뀐 전류는 인덕터형 CLR에 의해 전류가 급증하지 않고 점차 증가하기 시작한다. MS는
CLR에 흐르는 전류 변화량이 동작 조건인 0.25kA/ms를 1ms 이상 유지되어, 고장이 발생하고 약 4.7ms 후에 MS가 열리기 시작하였다.
그로 인해, LC 공진회로로 전류가 흐르기 시작하면서 공진회로의 전류가 점차 발산하기 시작한다. 공진회로 전류의 영향으로 MS에 흐르는 전류도 공진하고,
MS가 열리기 시작하고 약 5.2ms 후에 전류의 영점이 만들어지고 아크는 완전히 소멸하여 MS는 완전히 개방되었다. 그림 11(c)와 같이, 사례 2에서는 전류 크기의 이동평균으로는 동작 조건을 만족하지 않았다.
그림 12. DC 하이브리드 한류차단기 전류 파형 (사례 3)
Fig. 12. DC hybrid FCLCB current waveform (Case 3)
그림 13. DC 하이브리드 한류차단기의 PS와 MS의 동작 조건과 트립 신호 (사례 3) (a) ${V}_{{SC}}$와 PS 동작 신호 (b)
${I_{CLR\_MA\_diff}}$와 ${I_{CLR\_MA\_diff}}$에 의한 MS 동작 신호 (c) ${I_{CLR\_MA}}$와 ${I_{CLR\_MA}}$에
의한 MS 동작 신호
Fig. 13. Operational conditions and trip signals of the PS and MS for the DC hybrid
FCLCB (Case 3) (a) ${V}_{{SC}}$ and operation signal of PS (b) ${I_{CLR\_MA\_diff}}$
and operation signals of MS by ${I_{CLR\_MA\_diff}}$ (c) ${I_{CLR\_MA}}$ and operation
signals of MS by ${I_{CLR\_MA}}$
그림 12와 그림 13은 DC 하이브리드 한류차단기에서 CLR을 저항 R로 적용한 사례 3의 결과이다. 그림 12를 보면, 고장이 발생하고 초전도 소자에 큰 고장전류가 흐르면서 초전도 소자에 전압이 발생하여 PS 동작 조건인 0.5kV를 넘어 PS가 turn-off
하고, 이후 MS도 동작하게 되면서 고장이 발생하고 고장이 완전히 제거되기까지 약 8.6ms가 소요되었다.
그림 13에서 PS와 MS의 동작 조건 및 트립 신호를 보면, 먼저 PS에서 고장이 발생하고 약 3.7ms 후에 PS가 동작하였다. PS가 turn-off한
이후에 모든 전류는 CLR로 흐르게 되며, CLR로 경로가 바뀐 직후 전류는 급격히 증가하지만, 저항형 CLR에 의해 빠른 속도로 전류가 제한되어
흐르게 된다. MS는 CLR에 흐르는 전류의 이동평균이 동작 조건인 0.5kA를 2ms 이상 유지되어, 고장이 발생하고 약 5.7ms 후에 MS가
열리기 시작하였다. 그로 인해, LC 공진회로로 전류가 흐르기 시작하면서 공진회로의 전류가 점차 발산하기 시작한다. 공진회로 전류의 영향으로 MS에
흐르는 전류도 공진하고, MS가 열리기 시작하고 약 2.9ms 후에 전류의 영점이 만들어지고 아크는 완전히 소멸하여 MS는 완전히 개방되었다. 그림 13(c)와 같이, 사례 3에서는 전류 변화량으로는 동작 조건을 만족하지 않았다.
CLR을 인덕터 L로 사용한 사례 2에 비해 CLR을 저항 R로 사용한 사례 3에서 MS 동작 시간은 약 1ms 느렸지만, MS가 열리면서 아크가
발생하는 시간은 사례 3에서 훨씬 짧아 사례 3이 사례 2보다 고장이 발생하고 완전한 차단이 이뤄지기까지는 더 빨랐다.
4. 결 론
단일 제어 시스템 DC 하이브리드 한류차단기의 동작 특성 분석을 위해 DC 과전류 계전기를 적용한 사례와 제안하는 DC 하이브리드 한류차단기의 CLR이
인덕터 L 또는 저항 R인 사례를 모델링하고, 사례별로 MS 전류 및 차단기 동작 신호를 비교하였다. 사례별 PS 및 MS 동작 시점과 MS가 열리기
시작하는 시점의 전류는 표 4에 나와있다.
표 4. 사례별 시뮬레이션 결과 종합
Table 4. Summary of simulation results by case
|
|
사례 1
|
사례 2
|
사례 3
|
|
구조
|
OCR(diff)
|
FCLCB
|
FCLCB
|
|
CLR 종류
|
-
|
L
|
R
|
|
PS turn-off
|
-
|
3.7ms
|
3.7ms
|
|
MS opening start (A)
|
1.1ms
|
4.7ms
|
5.7ms
|
|
MS trip (B)
|
6.2ms
|
5.2ms
|
2.9ms
|
|
차단 시간 (A) + (B)
|
7.3ms
|
9.9ms
|
8.6ms
|
|
MS opening 시점 전류
|
1.5kA
|
1.2kA
|
0.6kA
|
사례 1의 경우, 고장이 발생하고 완전한 차단까지 7.3ms가 소요되었고, MS가 열리기 시작하는 시점에서 고장 전류의 크기는 1.5kA로 측정되었다.
사례 2의 경우, 고장이 발생하고 완전한 차단까지 9.9ms가 소요되었고, MS가 열리기 시작하는 시점에서 고장 전류의 크기는 1.2kA로 측정되었다.
마지막으로 사례 3의 경우, 고장이 발생하고 완전한 차단까지 8.6ms가 소요되었고, MS가 열리기 시작하는 시점에서 고장 전류의 크기는 0.6kA로
측정되었다. 사례 2와 3을 비교하면, MS가 열리기 시작하는 시점은 인덕터 L을 사용한 사례 2가 더 빨랐지만, MS가 열리기 시작하는 시점의 전류는
사례 2가 더 크게 나타났으며, 최종적으로 MS가 완전히 개방되는 시점인 차단 시간은 사례 3이 더 빠르게 나타났다. 사례 2와 사례 3을 사례 1과
비교하면, DC 하이브리드 한류차단기를 적용한 사례 2와 3에서는, 고장 발생 후 전류를 제한하는 동작 후에 차단이 이뤄지기 때문에, 차단 시간이
소폭 증가한 것을 알 수 있다. 그러나, 사례 2와 3에서는 고장 전류를 SC와 CLR을 통해 제한하여 MS가 열리기 시작하는 시점에서 전류를 감소시켜
LC 공진전류가 영점에 더 빠르게 도달하도록 하여 차단기의 부담을 경감시킬 수 있었다. 또한, MS가 열리기 시작하고 완전한 개방까지 걸린 시간을
보았을 때 사례 1에 비해 사례 2와 3에서 더 빠른 것을 확인할 수 있다.
본 논문에서는 DC 하이브리드 한류차단기에 전류의 이동평균과 전류 변화율을 이용한 계전 요소를 이용하여 고장 발생 시 동작 특성을 분석하였다. CLR이
L인 경우 DC 전류는 CLR 자체로 전류 제한은 불가능하지만, 인덕터는 (5)과 같은 전압 전류 관계식을 갖고 있기 때문에 전류가 급변하지 않아 전류 변화율을 이용하여 계전 요소를 사용할 수 있다.
CLR이 R인 경우는 CLR로 전류가 흐를 때 큰 폭으로 고장 전류를 제한할 수 있어 차단기 용량 부담을 줄일 수 있고, 전류 크기를 이용하여 계전
요소를 사용할 수 있다. 이와 같이, 제안하는 DC 하이브리드 한류차단기는 CLR과 부하의 종류에 따라 계전 요소를 다르게 하여 유연하게 사용할 수
있는 장점이 존재한다. 또한, 한류와 차단을 하나의 MCU로 통합하여 관할 해서 보호기기 간 통신 지연을 줄일 수 있고 한류기 적용으로 인한 기존
보호기기의 잘못된 동작을 예방할 수 있다. 그러나, DC 계통의 부하와 고장 특성이 다양하기에, 계통 구성에 맞게 CLR 전류 레벨, 전류 변화량,
한시 동작 시간 등 정확한 MS 동작 조건의 설정이 필요할 것이다.
Acknowledgements
This work was supported by project for Korea Institute for Advancement of Technology
(KIAT) grant funded by Korea Government (MOTIE) (P0017033, The Competency Development
Program for Industry Specialist) and also supported by the Korea Institute of Energy
Technology Evaluation and Planning (KETEP) and the Ministry of Trade, Industry & Energy
(MOTIE) of the Republic of Korea (No. RS-2024-00398166).
References
A. Raza, 2025, DC voltage and active power regulations in multi terminal high voltage
direct current transmission system: A review, Renewable and Sustainable Energy Reviews,
Vol. 209

Z. Zhang, 2022, Smart DC: An AI and Digital Twin- based Energy-Saving Solution for
Data Centers, pp. 1-6

H. Qi, 2023, Fault Characteristic Analysis and a Novel Pilot Protection Scheme for
Pole-to-Ground Fault in Flexible DC Distribution Network, IEEE Access, Vol. 11, pp.
74071-74087

M. Starke, 2008, AC vs. DC distribution: Maximum transfer capability, pp. 1-6

A. M Hamada, 2024, Development of an arcless hybrid DC fault current limiter suitable
for DC railway power networks, International Journal of Electrical Power & Energy
Systems, Vol. 157

S. Hasan, 2018, An AC hybrid current limiting and interrupting device for low voltage
systems, Alexandria Engineering Journal, Vol. 57, No. 3, pp. 1535-1548

Y. Guo, 2022, An adaptive reclosing strategy for high- voltage DC grids with mechanical
DC circuit breakers, International Journal of Electrical Power & Energy Systems, Vol.
143

S.-S Choi, 2025, Study on Protection Coordination Between OCRs in Power Distribution
System with Induction Generator, The transactions of The Korean Institute of Electrical
Engineers, Vol. 74, No. 1, pp. 26-34

M. Jalil, 2021, An Enhanced Cassie–Mayr-Based Approach for DC Series Arc Modeling
in PV Systems, IEEE Transactions on Instrumentation and Measurement, Vol. 70, pp.
1-10

J. L. Guardado, 2005, An improved arc model before current zero based on the combined
Mayr and Cassie arc models, IEEE Transactions on Power Delivery, Vol. 20, No. 1, pp.
138-142

P. H. Schavemaker, L. van der Slui, 2000, An improved Mayr-type arc model based on
current-zero measurements [circuit breakers], IEEE Transactions on Power Delivery,
Vol. 15, No. 2, pp. 580-584

M. K. Bucher, C. M. Franck, 2016, Fault Current Interruption in Multiterminal HVDC
Networks, IEEE Transactions on Power Delivery, Vol. 31, No. 1, pp. 87-95

저자소개
He received B.S. degree from Soongsil Univ., Korea in 2023. Currently, he is a combined
Master’s -Doctoral course student in the Dept. of Electrical Engineering at Soongsil
Univ., Korea.
She received B.S. degree from Soongsil Univ., Korea in 2024. Currently, she is a Master's
course student in the Dept. of Electrical Engineering in Soongsil Univ., Korea.
He received B.S. degree from Soongsil Univ., Korea in 2024. Currently, He is a Master's
course student in the Dept. of Electrical Engineering in Soongsil Univ., Korea.
He received B.S., M.S., Ph.D. degrees from Chonbuk National Univ., Korea in 1996,
1998, and 2003, respectively. Currently, he is a professor in the Dept. of Electrical
Engineering at Soongsil Univ., Korea.