김휘문
(Hwi-Mun Kim)
1iD
김다운
(Da-Un kim)
1iD
최문섭
(Moon-Seop Choi)
2iD
여정현
(Jung-Hyun Yeo)
2iD
박진혁
(Jin-Hyuk Park)
3iD
류준형
(Joon-Hyoung Ryu)
3iD
김정은
(Chong-Eun Kim)
†iD
-
(Dept. of Railway Convergence System Engineering, Korea National University of Transportation,
Korea. E-mail : gnlans0201@g.ut.ac.kr, ajdi524@a.ut.ac.kr)
-
(Dept. of Railway Electrical and Electronic Engineering, Korea National University
of Transportation, Korea. E-mail : aanstjq@a.ut.ac.kr, 24022702@a.ut.ac.kr)
-
(Electrical and Signaling Division, Propulsion System Research Department, Korea Railroad
Research Institute, Korea. E-mail : powerword@krri.re.kr, jhryu@krri.re.kr)
Copyright © The Korean Institute of Electrical Engineers
Key words
Hydrogen Trains, Fuel Cell, Control Power Supply, Isolated DC/DC Converter
1. 서 론
전 세계적으로 탄소 중립과 지속 가능한 교통수단 도입이 중요한 과제로 부상하면서, 그림 1에 도시된 바와 같이 철도 분야에서도 친환경 차량 기술 개발이 가속화되고 있다[1]. 철도는 이미 높은 에너지 효율과 전동차 중심의 친환경 운행 실적을 갖추고 있으나, 여전히 비전철 구간에서는 디젤 동차가 운행되고 있어 온실가스
및 대기오염 물질 배출 문제가 지속되고 있다[2]. 특히, 기존 전철화 사업은 막대한 인프라 구축비와 지형적 제약으로 인해 모든 노선에 적용하기 어렵기 때문에, 별도의 전력 인프라 없이도 청정 에너지원으로
운행이 가능한 대체 추진 시스템의 필요성이 대두되고 있다. 이를 해결하기 위한 대안으로 수소 연료전지 (Proton-Exchange Membrane
Fuel Cell, PEMFC)를 기반으로 한 수소 동차가 주목받고 있다[3].
수소 동차는 주행 과정에서 이산화탄소를 전혀 배출하지 않고 물만을 부산물로 생성하며, 전차선이나 변전소와 같은 대규모 전력 인프라 없이도 운행 가능하다는
장점이 있다[4]. 이러한 특성은 인프라 구축이 어려운 비전철 구간에서도 무(無)탄소 운행을 가능하게 하며, 철도 운영의 유연성을 높이고 에너지 전환 비용을 절감할
수 있다. 실제로 일본, 중국, 미국 등 주요 국가들은 이미 수소 동차 상용화를 위한 투자를 확대하고 있으며, 국내에서도 국책 과제를 통해 실증 연구가
활발히 진행 중이다[5]. 대표적으로 한국철도공사 (KORAIL)가 주관하고 국토교통부가 지원하는 ‘친환경 수소 전기 동차 실증 R&D 사업’은 2027년까지 약 321억
원을 투입해 2028년 본격 상용화를 목표로 한다. 이 프로젝트를 통해 제작되는 수소 전기 동차는 2칸 1편성으로, 1.2MW의 출력, 최고 속도
150km/h, 1회 충전 주행거리 600km 이상의 성능을 갖추도록 설계되고 있다. 이는 기존 디젤 동차를 친환경 수소 동차로 대체함으로써, 비전철
노선에서도 무탄소 운행이 가능하게 하고, 나아가 국가 철도 교통의 에너지 전환 전략을 실현하는 중요한 계기가 될 것으로 기대된다. 더불어, 에너지
효율 향상과 대기환경 개선 효과를 통해 지역사회와 산업 전반에도 긍정적인 파급효과를 가져올 것으로 전망된다[6].
그림 1. 수소 연료전지 철도차량 시장 규모 (aliedmarket research)
Fig. 1. Market Scale of Hydrogen Fuel Cell railway
그러나 연료전지를 철도 차량에 적용함에 따른 기술적 난제 또한 존재한다. 연료전지는 전기화학 반응을 통해 전력을 생산하므로 출력 전압이 부하 조건에
따라 크게 변동하고[7], 반응 속도 지연으로 인해 순간적인 전력 수요를 즉각적으로 충족시키기 어렵다[8]. 예를 들어, 차량이 가속 또는 제동할 때 부하가 급변하면 전압이 불안정하게 출렁이며[9], 이는 제어기, 신호, 통신 장치와 같은 전장품에 불안정한 전력을 공급할 위험을 내포한다. 철도 차량과 같이 안정성이 필수적인 시스템에서는 이러한
전원 품질 저하가 곧 운행 안전성 문제로 이어질 수 있다[10].
그림 2. 수소 전기동차 개념도
Fig. 2. Conceptual diagram of hydrogen-electric vehicles
따라서, 그림 2와 같이 수소 연료전지 기반 동차에는 안정적인 제어 전원 공급 체계가 필요하다[11]. 일반적으로 연료전지가 생산한 전력은 배터리에 저장돼 일차적으로 충전되며, 이후 이를 기반으로 다양한 전자 장치가 요구하는 전원을 공급한다[12]. 이 과정에서 핵심적인 역할을 담당하는 것이 컨버터, 즉 제어 전원 장치다. 컨버터는 배터리 전원을 변환해 제어 모듈에 일정하고 안정적인 전압을
제공함으로써, 차량의 제어기와 신호·통신 시스템이 정상적으로 동작할 수 있도록 보장한다[13].
본 연구에서는 이러한 요구를 충족하기 위해, 배터리 전원을 기반으로 연료전지의 본질적 한계를 보완할 수 있는 전용 제어 전원 컨버터를 제안한다[14]. 이는 단순히 전자 장치 보호 차원을 넘어, 철도 차량 전체의 안전 운행, 효율적인 에너지 관리, 장치 수명 연장을 보장하는 기술이다. 따라서 제어
전원 기술은 차세대 친환경 철도 차량의 실질적 상용화를 가능케 하는 핵심 요소라 할 수 있다[15].
이와 같은 관점에서, 본 연구는 실제 수소 동차 적용을 목표로 제어 전원 시스템의 구조와 세부 설계를 구체화함으로써, 이론적 설계를 넘어 실용화 단계로의
확장을 뒷받침할 수 있는 기술적 근거를 제시하고자 한다.
2. 연료전지 전원 특성과 제어 전원의 필요성
수소 연료전지를 기반으로 한 철도 차량 전원 시스템은 친환경성과 높은 효율성 측면에서 강점을 보이지만, 실제 응용 과정에서는 다양한 기술적 제약이
존재한다 [16]. 특히, 철도 차량과 같이 안정성과 신뢰성이 중요한 분야에서는 단순히 연료전지를 추진원으로 사용하는 것만으로는 충분하지 않으며, 그 전기적 특성과
운용 환경에 대한 깊은 이해가 선행돼야 한다. 연료전지는 전기화학 반응을 통해 전력을 발생시키는 장치로, 출력 전압과 전류가 여러 내부 및 외부 요인에
의해 영향을 받는다. 이러한 전압 변동, 응답 지연, 노이즈 등의 문제는 철도 차량 내 다양한 제어 장치와 전자 시스템의 안정적인 동작을 위협하는
요소가 된다.
2.1 연료전지의 전기적 특성
수소 연료전지는 수소와 산소의 전기화학적 반응을 통해 전력을 생산한다. 기본 원리는 그림 3에서 보이는 바와 같이 수소가 음극에서 프로톤 (Proton: 수소 양이온, H+)과 전자로 분리되고, 전자는 외부 회로를 거쳐 양극으로 전달돼 산소와
결합해 물을 생성한다. 이러한 반응을 통해 화학 에너지가 전기 에너지로 변환되며, 이론적으로는 40~60%에 이르는 효율을 달성할 수 있다.
그림 3. 수소 연료전지의 작동 원리와 물 전기 분해 과정
Fig. 3. The Operating principle of a hydrogen fuel cell and the water electrolysis
process
그러나 실제 운전 조건에서는 이론적인 효율과 달리 다양한 요인으로 인해 전기적 특성이 달라지고 전원 품질이 저하된다. 대표적으로 연료전지의 출력 전압은
부하 전류가 증가함에 따라 선형적으로 감소하지 않는다. 부하가 커질수록 활성화 과전압, 옴 과전압, 농도 과전압 순서대로 지배적인 영향을 미치기 때문에,
출력 전압이 비선형적으로 급락하는 양상을 보인다. 특히, 순간적인 대전류 인가 시 내부 임피던스와 물질전달 지연으로 인해 전압이 급격히 낮아지며,
이는 제어기와 같은 민감한 부하 장치의 동작을 방해할 수 있다. 따라서 연료전지는 단순한 이상적 전원공급장치가 아니라, 운전 조건에 따라 동작이 크게
달라지는 비선형적인 전원임을 알 수 있다.
2.2 철도 차량 적용 시 요구 사항
철도 차량 개발에 있어 높은 안정성과 신뢰성은 필수적이다. 수소 동차와 같은 연료전지 기반 차량에서 제어기는 추진 시스템, 신호 장치, 통신 네트워크,
안전 관리 장비 등 핵심 전자 시스템을 실시간으로 제어한다. 제어기는 안정적인 직류 전원이 필요하며, 전압이 순간적으로 변하면 곧바로 오작동이나 리셋이
발생할 수 있다. 따라서 연료전지의 출력 전압을 바로 제어기에 인가하는 것은 위험을 수반한다.
다양한 부하 조건이 발생하는 실제 운행 환경에서는 평지 주행, 가속, 제동, 경사 등 각 구간에 따라 부하 전류가 급변하며, 특히 가속의 경우 순간적으로
많은 양의 전류를 요한다. 이때 연료전지 출력이 불안정해지면 제어기 및 조명, 냉난방, 통신망 등 승객 서비스 장비에도 악영향을 줄 수 있다. 장시간
운행이 일반적인 철도 차량에서는 이러한 전원 불안정이 누적돼 장치의 수명을 단축시키는 문제로 연결된다.
또한, 철도 차량은 EMI가 심한 환경에서 운행된다. 고전압 인버터, 구동 모터, 고주파 전력 변환기가 동시에 작동하며 발생하는 스위칭 노이즈가 연료전지
출력과 중첩돼 제어 전원선으로 유입될 수 있다. 공통 모드 노이즈와 전압 리플은 민감한 디지털 회로나 신호 처리 장치에 직접적인 위협이 된다. 따라서
철도 차량에서 요구되는 제어 전원은 단순한 전압 안정화뿐만 아니라 노이즈 억제, 절연 확보, 전자기 적합성(EMC)까지 보장해야 한다.
2.3 제어 전원의 필요성
연료전지를 사용하는 철도 차량에서 안정적인 제어 확보는 필수적이다. 제어 전원이 불안정하면 추진 제어 시스템은 모터 토크를 정확히 제어하지 못하고,
신호 처리 지연으로 인해 차량 운행 안정성이 저하될 수 있다. 순간적인 전원 장애로 통신 네트워크가 끊어지면 제어기 간 정보 교환이 중단돼 열차 운행에
심각한 영향을 미칠 수 있다.
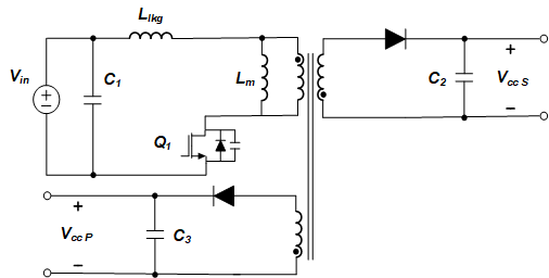
이러한 문제를 해결하기 위해 연료전지와 제어기 사이에는 절연형 DC/DC 컨버터와 같은 안정화 장치가 필요하며, 이는 그림 4와 같이 구성된다. 절연형 컨버터는 출력 전압 리플 및 노이즈를 제거하고, 일정한 전압으로 변환해 제어기에 공급한다. 또한, 입력과 출력 사이를 절연시켜
공통 모드 노이즈나 서지 전류가 제어기에 전달되는 것을 차단한다. 더불어 컨버터의 제어 알고리즘을 통해 연료전지의 출력 변동을 보상함으로써 부하 변화에도
안정적인 전압 품질을 유지할 수 있다.
안정적인 제어 전원은 철도 차량의 전반적인 신뢰성과 효율성을 보장하는 핵심 요소다. 제어기의 안정적인 동작은 시스템 전체의 신뢰성을 향상시키며, 효율적인
전력 관리로 수소 소비량을 줄이고, 전자 장치의 수명을 연장해 유지보수 비용을 저감할 수 있다. 따라서 수소 동차와 같은 차세대 친환경 철도 차량에서는
제어 전원 시스템을 독립적으로 설계하고, 모든 운행 조건에서 안정적인 전력 품질을 보장할 수 있도록 해야 한다. 이를 위해서는 고효율, 절연 구조,
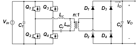
출력 전압 안정화 특성을 동시에 충족하는 전력 변환 장치가 필요하다. LLC 공진형 컨버터는 소프트 스위칭 동작을 통한 고효율 달성, 고주파 절연
변압기를 통한 안정성 확보, 넓은 부하 범위에서도 안정적인 전압 특성을 제공한다는 점에서 수소 동차의 제어 전원에 적합하다. 또한, 고전력밀도 설계가
가능해 하중 및 공간 제약이 큰 철도 차량에서 효과적이다. 따라서 제어 전원의 안정성을 보장하기 위해 본 연구에서는 수소 동차 제어기 전원 전압 요구
사항인 100V에 맞추어, 입력 100V, 출력 100V를 갖는 5kW급 LLC 공진형 컨버터를 설계했다.
그림 4. 절연형 DC/DC 기반 PEMFC-배터리 전원 시스템
Fig. 4. PEMFC-Battery power system using an isolated DC/DC converter
3. 제어 전원의 설계 및 구현
수소 연료전지를 기반으로 하는 철도 차량에서는 출력 전압 변동과 응답 지연 특성, 노이즈와 같은 문제로 인해 안정적인 제어 전원 확보가 어렵다. 따라서
제어기의 신뢰성을 보장하기 위해서는 별도의 전력 변환 장치가 필요하다. 이를 해결하기 위한 방안으로 100V 입력, 100V 출력의 5kW급 LLC
공진형 컨버터를 설계했다.
3.1 제어 전원 회로의 구성
제안된 제어 전원 회로는 연료전지 스택으로부터 공급되는 직류 전압을 입력으로 받아, 여러 단계의 변환과 안정화 과정을 거쳐 제어기에 필요한 100V
전원을 출력하는 구조로 이뤄진다. 전체 회로는 DC 입력, 릴레이, 입력 커패시터, Full-Bridge (풀브리지) LLC단, 다이오드 정류단,
전류 센서, 역방향 방지 다이오드, 그리고 최종 출력으로 이어진다.
먼저 연료전지 스택에서 발생한 직류 전압은 릴레이를 통해 회로에 인가된다. 릴레이는 기동 시 입력 커패시터로 순간적으로 유입될 수 있는 Inrush
Current (돌입 전류)를 제한한다. 릴레이를 거쳐 인가된 전압은 입력 커패시터에서 평활돼 저주파 성분과 리플이 억제되며, 컨버터에 안정적으로
공급된다. 입력 커패시터는 충분한 용량과 낮은 등가 직렬 저항 (Equivalent Series Resistance, ESR)을 가져야 하며, 이를
통해 전압 안정성과 시스템 효율성을 유지한다.
이어지는 구간은 풀브리지 스위치 네트워크와 LLC 공진 탱크다. 입력 전압은 먼저 풀브리지 스위치 네트워크에서 양극성의 고주파 전압으로 변환되고,
Lr, Lm, Cr로 구성된 공진 탱크와 절연 변압기를 거치면서 공진 주파수 부근에서 동작해 높은 효율을 달성한다. 이 과정에서 스위칭 소자는 Zero-Voltage-Switching
(ZVS) 조건을 만족함으로써 손실이 줄어들며, 절연 변압기를 통해 제어기에 필요한 안정성과 전기적 절연이 동시에 확보된다.
변압기를 통해 전달된 전압은 다이오드 정류단에서 직류로 변환되며, 이때 출력 커패시터는 리플을 억제하고 전압 품질을 개선한다. 또한, 순간적인 부하
변화 시 전압 변동을 완화해 출력 전압의 안정성을 높이는 역할을 수행한다. 그림 5는 LLC 공진형 컨버터 회로의 기본 구성을 나타내며, 풀브리지 스위치 네트워크와 공진 탱크가 결합된 구조로, 고효율 전압 변환을 실현하는 과정을
시각적으로 보여준다.
그림 5. LLC 공진형 컨버터의 기본 구성
Fig. 5. Basic configuration of the LLC resonant converter
전류 센서를 통해 검출된 출력 전류는 보호 회로나 제어 알고리즘에 전달돼 과전류/단락 등의 동작을 신속하게 감지할 수 있도록 하며 Fan 제어나 출력
제한과 같은 보조 기능에도 사용된다. 출력단에는 역방향 방지 다이오드가 배치돼 외부 전원에서 발생한 에너지가 역류하는 것을 차단한다. 이를 통해 역전압에
노출되는 위험을 방지하고, 전체 시스템의 안정성을 강화한다. 이러한 과정을 거쳐 최종적으로 안정화된 100V 전압이 제어기와 신호 장치, 통신 모듈,
보조 전자 장치 등 철도 차량 내 주요 전자 장치에 안정적으로 공급된다.
내부 회로 구동을 위한 보조 전원은 보조 권선이 추가된 Flyback (플라이백) 컨버터로 구성된다. 그림 6은 해당 컨버터 회로의 기본 구성을 보여주며, 입력 100V가 스위칭과 절연을 거쳐 2차측 12V로 변환돼 2차측 소자들의 구동 전원으로 사용된다.
그림 6. 보조 권선이 추가된 플라이백 변환기 회로
Fig. 6. Flyback converter circuit with an added auxiliary winding
변압기의 보조 권선에서 1차측 보조 전압이 생성되고 전압 레귤레이터를 통해 1차측에도 12V 전원을 공급한다. 1차측 12V는 릴레이 구동과 게이트
드라이버 회로에 인가되고, 2차측 12V는 LLC 구동 소자 및 제어기, Fan 제어기에 공급된다.
3.2 제어 전원 회로 설계
제안된 제어 전원은 철도 차량 제어기의 안정적인 동작을 보장하기 위해 설계됐으며 연료전지로부터 공급되는 직류 전압을 변환해 입력 100V, 출력 100V,
정격 5kW의 성능을 갖도록 했다.
회로 구현 단계에서는 앞서 제시한 블록 구성을 바탕으로 실제 하드웨어를 제작했다. 수소 동차 환경에 적합하도록 주요 부품과 소자는 내구성, 효율성,
안정성을 고려해 선정했고, 소자 별 파라미터는 정격 조건과 과도 응답 특성을 동시에 만족하도록 시뮬레이션을 거쳐 확정했다. 이를 통해 철도 차량 운행
조건에서도 장시간 안정적으로 동작할 수 있는 제어 전원을 구현했다.
3.2.1 파워부 설계
그림 7에 입력단 회로가 나와 있으며 DC 입력단에 필름 커패시터를 입력 버스에 병렬로 연결해 노이즈 성분을 흡수하고 이후 구간으로 전달되는 전압의 품질을
개선한다.
그림 7. 입력단 회로
Fig. 7. Input Stage Circuit
입력 전원 경로에는 퓨즈 (80A)를 직렬로 배치해 정격 전류 50A를 충분히 허용하면서 과전류나 단락 발생 시 회로를 신속하게 차단하도록 했다.
퓨즈 이후에는 릴레이 (G7EB-1AP1, DC12V)를 배치해 전원 인가 및 차단을 제어한다. 릴레이와 Pre-charge (프리차지)용 시멘트
저항 (SQM700JB-20R, 20Ω)을 2개를 직렬로 연결해 기동 시 입력 커패시터 (270uF × 17)가 저항을 통해 서서히 충전되도록 했다.
이 과정에서 돌입 전류가 효과적으로 제한되고, 입력 전압이 충분히 상승하면 릴레이가 동작해 메인 전류는 릴레이 경로로 전환된다. 이때 프리차지 회로의
충전 속도는 저항과 커패시터에 의해 결정되며, 그 특성은 시간상수 τ로 표현할 수 있다.
따라서 약 0.18s의 시간 상수를 가지며 약 1.2τ (0.216s)가 경과 하면 입력 커패시터 전압이 70V에 도달한다. 즉 프리차지 저항을 통해
약 0.216초 이내에 안정적인 DC 입력 전압을 확보할 수 있고 돌입 전류로 인한 소자 스트레스를 효과적으로 줄일 수 있다. 종합하면 이와 같은
입력단 구성은 과전류 차단, 돌입 전류 제한, 고주파 노이즈 완화의 기능을 만족해 안정성과 신뢰성을 보장한다.
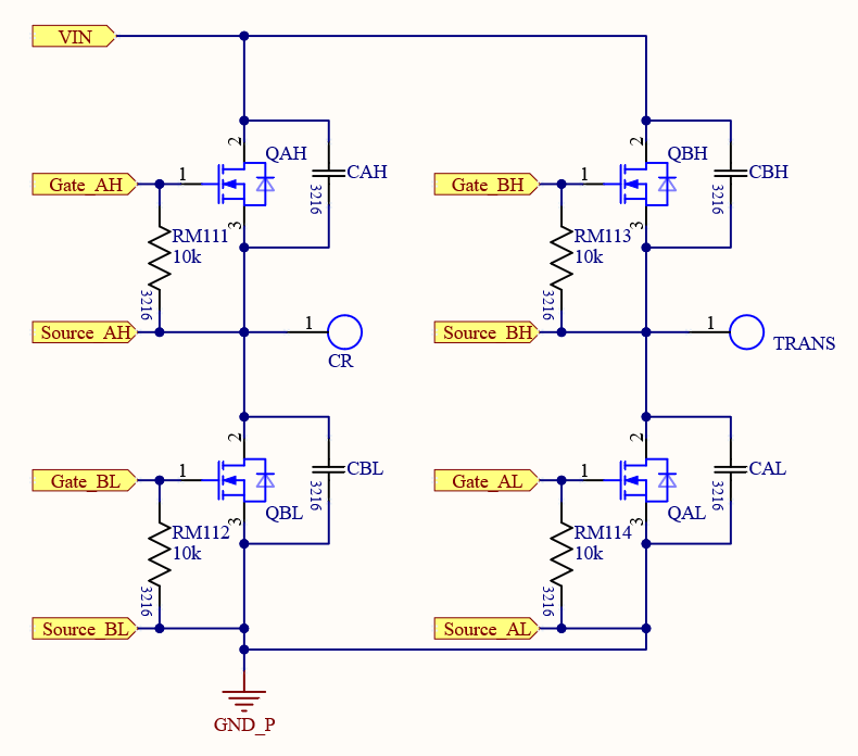
스위치 네트워크는 그림 8와 같이 풀브리지 구조로 설계됐다. 풀브리지는 하프브리지 대비 두 배의 전압 스윙을 제공하므로, 동일한 입력 조건에서 더 높은 전력 전달 능력을 확보할
수 있어 5kW급 운용에 적합하다. 스위칭 소자는 입력 전압 100V를 안정적으로 처리하면서도, 스위칭 시 발생할 수 있는 오버슈트와 기생 성분에
의한 전압 스트레스를 견뎌야 한다. 이를 고려해 스위칭 소자는 150V 정격의 낮은 Rds_on과 우수한 열 특성을 만족하는 IRF150P220 MOSFET을
사용했다.
그림 8. 풀브리지 스위치 네트워크 회로
Fig. 8. Full-Bridge Switching Network Circuit
스위치 구동은 고주파 스위칭 환경에서도 짧은 Propagation delay와 안정된 특성을 보장해야 하므로 그림 9에 이러한 요구 사항을 만족하는 게이트 드라이버 1EDB8275F를 사용한 회로가 나타나 있다.
그림 9. 게이트 드라이버 회로
Fig. 9. Gate Driver Circuit
LLC 공진형 컨버터의 핵심은 공진 탱크의 파라미터를 적절히 설계해 원하는 전압 변환 특성과 효율을 달성하는 데 있다. 본 연구에서는 철도 차량 제어기의
전원 요구 사항 (입력 전압 90~100V, 출력 전압 100V, 출력 전류 50A, 정격 출력 5kW)을 만족하기 위해 Lm, Lr, Cr을 설계
사양에 맞추어 도출했다. 공진 탱크의 전압 이득은 공진 주파수 fr과 스위칭 주파수 fsw의 관계를 통해 분석할 수 있다. fr은 다음과 같이 정의된다.
정류 회로는 풀브리지를 적용하였다. 따라서 1차 등가 저항과 품질계수 Q는 아래와 같이 표현된다.
이때 출력 전압 이득 M은 다음과 같은 정규화된 형태로 주어진다.
전압 이득 식을 사용해 부하 별 이득 곡선을 그림 10과 같이 나타낼 수 있으며 동작 주파수 영역 또한 확인할 수 있다.
이를 바탕으로 설계 절차를 수행한 결과, Lm는 11.5μH로 계산된다. 이는 변압기의 자화 전류를 제한하면서도 충분한 ZVS 동작 범위를 확보할
수 있도록 설정한 값이다. Lr은 2.5μH로 산정해 fr과 fsw가 일치되도록 했다. Cr은 1μF로 도출되며 fr이 약 100kHz에서 형성되도록
설계했다. 이러한 파라미터 조합은 스위칭 손실을 최소화하면서도 안정적인 공진 동작을 가능하게 한다.
변압기 턴비는 NP:NS=6:6으로 설계했다. 이는 제어기에 요구되는 출력 전압 범위를 충족하는 동시에 1차측과 2차측의 전류 스트레스를 균형 있게
분산시키도록 고려된 값이다. 변압기 코어는 PQ5050을 사용해 높은 자속 밀도와 포화 특성에 안정성을 확보했으며, 철도 차량 환경에서 요구되는 장시간
운전 조건과 높은 신뢰성을 충족할 수 있도록 선정했다.
그림 10. 부하 조건에 따른 LLC 이득 곡선
Fig. 10. LLC Gain Curve under Load Condition
설계된 공진 탱크는 시뮬레이션을 통해 검증했다. 주파수-이득 곡선 분석 결과, 변조 범위 내에서 출력 전압이 안정적으로 유지되는 특성이 확인됐고,
경부하 및 정격 부하 조건 모두에서 ZVS 동작을 보장했다. 또한, 공진 탱크 파라미터는 출력 전류 50A까지 안정적인 동작이 가능하도록 조정됐으며,
이를 통해 철도 차량 제어 전원 공급의 필수 조건을 만족함을 확인했다.
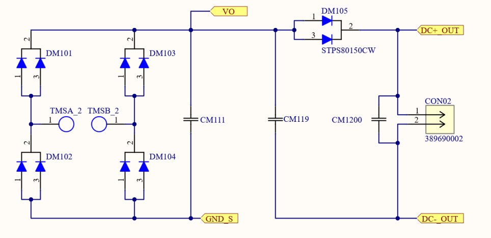
그림 11의 정류단은 변압기를 통해 전달된 고주파 전압을 직류 전압으로 변환하는 단계를 보여준다. 낮은 순방향 전압 강하와 작은 역회복 전하 특성을 갖는 쇼트키
배리어 다이오드 STP80P150CW를 사용했다. 이를 통해 전도 손실과 발열을 줄여 정격 출력 전류에서도 안정적인 동작을 보장한다. 출력 평활을
위해 알루미늄 전해 커패시터 (22μF × 8, 270μF × 6)를 병렬로 배치했다.
그림 11. 정류단 및 출력단 회로
Fig. 11. Rectifier and Output Stage Circuit
충분히 큰 커패시터 용량으로 전압 리플을 억제하고, 출력 전압의 과도 응답 특성을 개선한다. 또한, 다수의 커패시터를 병렬로 구성해 ESR이 분산되므로
발열이 감소하고, 장시간 운용에서의 내구성이 향상된다.
출력 전류는 시스템의 보호와 제어 알고리즘에 중요한 역할을 하므로 이를 정확히 계측할 수 있는 센서가 필요하다. 이러한 조건을 만족하기 위해 그림 12에 Hall-effect 기반 전류 센서 ACS772LCB-100U-PFF-T를 적용한 회로를 구성했다. 이 센서는 ±100A까지 측정할 수 있으며,
절연 구조를 갖추고 있어 제어기와의 전기적 안정성을 보장한다.
그림 12. 전류 센서 회로
Fig. 12. Current Sensor Circuit
이어서 출력단에는 부하 측에서 발생할 수 있는 역전류로부터 시스템을 보호하기 위해 정류단에 사용된 쇼트키 배리어 다이오드 STP80P150CW를 사용했다.
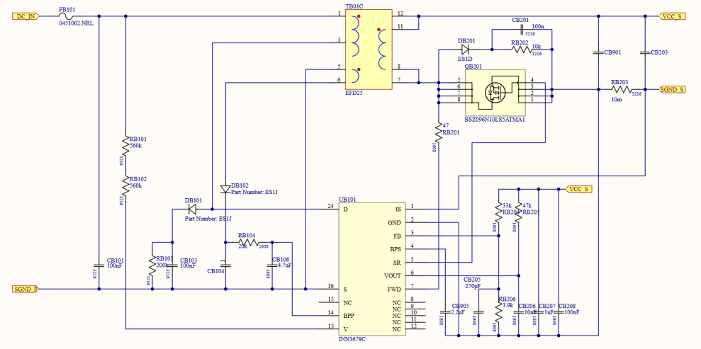
내부 회로 구동용 전원은 그림 13에 나타나 있듯, Flyback (플라이백) 컨버터를 사용해 입력 100V를 플라이백 제어 IC INN3679C를 사용해 2차측 출력을 12V로 제어한다.
또한, 보조 권선에서 얻은 전압은 NCV4276B 전압 레귤레이터를 통해 1차측 전원 12V를 출력한다.
그림 13. 플라이백 컨버터 회로
Fig. 13. Flyback Converter Circuit
3.2.2 제어부 설계
LLC 공진형 컨버터의 제어는 그림 14와 같이 L6599AD를 사용해 주파수 제어를 중심으로 소프트 스타트, 데드 타임, 과전압·과전류 보호를 통합해 구성했다. 기본적으로 입력전압이 80V
이상일시 DC Start 신호가 High로 설정되며, 이에 따라 IC가 동작을 시작한다. 이 과정에서 소프트 스타트가 시작되며, fsw가 고주파에서
저주파로 서서히 전환되며 제어를 시작한다.
그림 14. LLC 구동 소자 회로
Fig. 14. LLC Controller/Driver Circuit
경부하에서는 Stand-by 조건에 따라 주기적으로 스위칭을 잠시 멈추었다가 다시 켜는 Burst (버스트) 모드로 동작해 스위칭 손실을 줄인다.
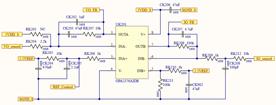
그림 15. LLC 보상기 회로
Fig. 15. Compensator Circuit
정상 운전에서는 그림 15와 같이 외부 제어기가 만든 피드백 신호를 받아 정격 전류 50A까지는 출력 전압을 일정하게 유지하는 전압 제어 (CV)로 운전한다. 부하 전류가
50A를 넘어가는 경우 전류 제한 모드로 동작해 출력 전압을 낮춰 전류가 더 커지지 않게 한다.
그림 16과 같이 FAN 제어는 TL494ID를 사용했으며 정류 다이오드에 배치한 NTC 써미스터의 분압 신호 (온도 정보)와 전류 센서로 계측한 부하 전류
신호를 TL494ID 증폭기에 입력해, 두 신호를 함께 반영해 PWM 시비율을 결정한다. 고온이거나 고부하일 경우에 시비율을 키워 FAN 속도를 증가시켜
냉각을 강화해 시스템을 열적 안정성을 확보한다.
그림 16. FAN 제어기 회로
Fig. 16. FAN Controller Circuit
제안된 제어 전원은 철도 차량의 안정적인 운행을 위한 핵심 기술로, 수소 연료전지에서 공급되는 직류 전압을 효율적으로 변환한다. 하드웨어 구현 과정에서
주요 부품은 내구성, 효율성, 안정성을 최우선으로 고려해 선정했으며, 시뮬레이션을 통해 정격 조건과 과도 응답 특성을 모두 만족하는 파라미터를 확정했다.
이를 통해 수소 연료전지 철도 차량의 운행 환경에서도 장시간 안정적인 동작을 보장하는 제어 전원을 성공적으로 구현했으며, 시스템의 신뢰성과 효율성을
확보했다.
4.1 설계 사양 및 부품 목록
철도 차량 제어기용 안정적 전원 성능을 검증하기 위해 LLC 공진형 컨버터 기반의 프로토타입을 제작했다. 본 프로토타입은 입력 전압 90∼100Vdc,
출력 전압 100Vdc, 최대 출력 전류 50A (최대 5kW)의 성능을 목표로 설계됐으며, fsw과 fr은 각각 100kHz로 설정했다. 주요 부품
및 파라미터 (입력/출력 커패시턴스, 공진 소자, 변압기 사양, 정류 소자 등)의 상세 설계 사양은 Table 1에 제시했다.
표 1. 프로토타입 컨버터의 주요 부품 사양
Table 1. Key Component Parameters of Prototype Converter
|
파라미터
|
값
|
|
입력 전압, Vin
|
90~100V
|
|
출력 전압, VO
|
100V
|
|
출력 전류, IO
|
50A
|
|
스위칭 주파수, fsw
|
100kHz
|
|
공진 주파수, fr
|
100kHz
|
|
입력 커패시터, Cin
|
4590μF
|
|
LLC 변압기 턴비
|
NP:NS=6:6
|
|
LLC 변압기 코어
|
PQ5050
|
|
자화 인덕턴스, Lm
|
11.5μH
|
|
공진 인덕턴스, Lr
|
2.5μH
|
|
공진 커패시턴스, Cr
|
1μF
|
|
출력 커패시턴스, CO
|
3380μF
|
|
Flyback 변압기 턴비
|
NP:NS:NT=45:6:7
|
|
Flyback 변압기 코어
|
EFD25
|
|
1차측 스위치
|
IRF150P220
|
|
2차측 SR 다이오드
|
STPS80150CW
|
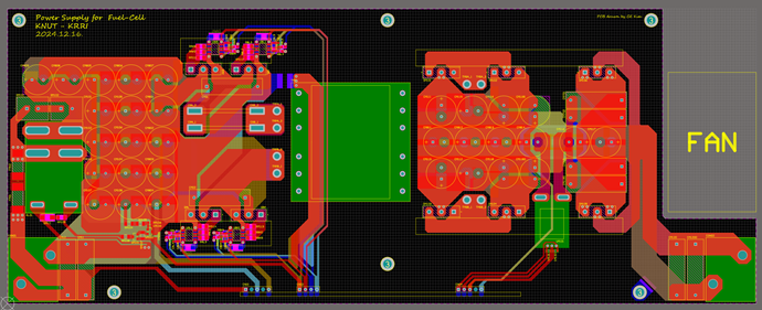
그림 17과 같이 보드는 1차 (입력단, 스위치 네트워크, 공진 탱크)를 좌측에, 2차 (정류단, 출력단)을 우측에 배치하고 중앙에 절연 변압기를 배치했다.
발열이 심할 것으로 예상되는 정류단 쪽에서 외부 공기가 들어오도록 Cooling Fan을 출력 커넥터 위쪽에 배치했다.
그림 17. 5kW LLC 제어 전원 PCB 설계
Fig. 17. 5kW LLC Control Power Supply PCB Design
최종적으로, 설계된 5kW LLC 제어 전원의 전기적 사양을 검증하기 위해 그림 18, 19와 같이 제작했으며 정격 부하 운전, 열 특성 등을 실험적으로 확인했다.
그림 18. 5kW LLC 제어 전원 파워부
Fig. 18. 5kW LLC Control Power Supply Power Stage
파워부에서는 60mm Fan이 장착되어 있으며, 방열판의 방향에 따라 1차측을 자연스럽게 Air flow가 형성되도록 설계했다. 또한, 역전류 방지를
위한 블로킹 다이오드와 정류 다이오드를 하나의 방열판으로 결합해 열 분포를 균일화했다.
그림 19. 5kW LLC 제어 및 보조 전원
Fig. 19. 5kW LLC Control and Auxiliary Power Supply
제어부는 Fan과 Fan 제어기 사이의 거리가 가깝도록 PCB 끝에 배치했으며 PCB 상단에는 내부 전원 공급용 플라이백 컨버터를 배치하고, 센싱
및 게이트 신호는 파워부와 가깝도록 PCB 하단에 배치했다.
이러한 구성은 철도 차량 환경에서 요구되는 전력 밀도와 안정성을 고려해 설계됐으며, 제시된 설계 사양과의 일치성을 검증할 수 있도록 구현했다. 또한,
동일한 조건에서 실험적 평가가 이뤄질 수 있도록 입력 전압, 출력 전압, 정격 전류를 기준으로 주요 파라미터를 설정했으며, 각 소자는 신뢰성과 내구성을
확보할 수 있는 규격을 기반으로 선정했다. 따라서 제작된 프로토타입은 설계 사양과의 호환성을 바탕으로 성능 검증이 가능하다.
4.2 실험 파형
그림 20과 21은 입력 전압 100V, 90V 조건에서 측정된 LLC 공진형 컨버터의 주요 실험 파형을 보여준다.
그림 20. 입력 100V 및 정격 부하 시 LLC 공진형 컨버터 주요 파형
Fig. 20. Key Waveforms of the LLC resonant converter at 100V input and rated load
입력 100V, 정격 출력 50A에서 fsw이 fr (100kHz)보다 높아 Above 영역에서 동작하는 것을 확인할 수 있으며, Vds의 피크 레벨
또한 130V 수준으로 정격 150V MOSFET 사용이 적합함을 확인할 수 있었다. 또한, Vds가 0V까지 하강 한 후, Vgs가 상승하므로,
ZVS 동작이 이뤄짐을 확인할 수 있다.
그림 21. 입력 90V 및 정격 부하 시 LLC 공진형 컨버터 주요 파형
Fig. 21. Key Waveforms of the LLC resonant converter at 90V input and rated load
입력 전압이 90V로 낮아지면 출력 이득을 맞추기 위해 fsw가 감소하고, 그에 따라 공진 전류의 피크가 상승해 Below 영역에서 동작한다. 따라서
1차측 공진 전류 파형을 확인했을 때 설계 시 예측된 fr 부근에서 안정적으로 동작하는 것을 확인할 수 있었다. 이러한 결과는 설계된 공진 탱크가
실제 하드웨어 구현에서도 충분히 일관성을 확보하고 있음을 의미한다. 그림 22는 입력 100V 경부하 조건 5A에서의 주요 파형이다. 이를 통해 경부하 조건에서도 ZVS 동작이 이뤄짐을 확인할 수 있다.
그림 22. 입력 100V 및 경부하 시 LLC 공진형 컨버터 주요 파형
Fig. 22. Key Waveforms of the LLC resonant converter at 100V input and light load
종합하면, 제작된 LLC 공진형 컨버터는 입력 전압 90V~100V 조건에서 경부하부터 정격 부하까지 모든 조건에서 안정적인 파형을 나타낸다. ZVS
동작이 전 부하 영역에서 유지됐으며, 출력 품질 또한 제어 전원으로서의 요구 수준을 충족했다. 따라서 본 연구에서 설계한 컨버터는 수소 연료전지 기반
철도 차량의 제어기에 안정적인 전력을 공급할 수 있는 실질적인 대안임을 실험적으로 검증했다.
5. 결 론
본 논문은 수소 연료전지 기반 철도 차량에서 안정적인 제어 전원 공급 체계를 확보하기 위해 5kW급 풀브리지 LLC 공진형 절연형 DC/DC 컨버터를
설계했다. 본 컨버터는 입력 90~100V, 출력 100V의 조건에서 동작하며, 배터리를 기반으로 제어 전원을 안정적으로 공급하도록 구성된다.
이러한 구성은 단순히 연료전지 출력 특성에 따른 변동성 문제를 해결하는 것을 넘어, 철도 차량의 제어 및 통신 모듈과 같은 주요 전장품에 안정적인
전원 품질을 보장한다. 결과적으로 제안한 5kW급 LLC 공진형 컨버터는 수소 동차의 안전 운행, 전자 장치 수명 향상, 에너지 효율 증진에 기여할
수 있으며, 향후 친환경 철도 차량 상용화를 위한 핵심 전원 기술로 활용 가능하다.
향후 연구에서는 제안한 제어 전원 컨버터의 EMI 특성 측정 및 저감 방안을 체계적으로 수행하여, 철도 차량 적용 시 EMC 기준을 만족하도록 설계를
보완할 예정이다. 또한, 실차 적용 및 운행 환경에서의 성능 검증을 통해 시스템의 신뢰성과 완성도를 향상시킴으로써, 수소 동차 상용화를 위한 제어
전원 기술의 실질적 적용 가능성을 입증하는 것을 목표로 한다.
Acknowledgements
This work is supported by the Korea Agency for Infrastructure Technology Advancement
(KAIA) grant funded by the Ministry of Land, Infrastructure and Transport (Grant RS-2024-00417481)
and by the Korea National University of Transportation Industry-Academy Cooperation
Foundation in 2025.
References
D. Ding, X.-Y. Wu, 2024, Hydrogen fuel cell electric trains: Technologies, current
status, and future, Applications in Energy and Combustion Science, Vol. 17

K. Jiang, Z. Tian, T. Wen, K. Song, S. Hillmansen, W. Y. Ochieng, 2025, Collaborative
optimization strategy of hydrogen fuel cell train energy and thermal management system
based on deep reinforcement learning, Applied Energy, Vol. 393

S. R. Marjani, S. Motaman, H. Varasteh, Z. Yang, J. Clementson, 2025, Assessing hydrogen
as an alternative fuel for rail transport – a case study, Scientific Reports, Vol.
15

B. D. Ehrhart, L. E. Klebanoff, J. A. Mohmand, C. Markt, 2021, Study of Hydrogen Fuel
Cell Technology for Rail Propulsion and Review of Relevant Industry Standards

Y. Sun, M. Anwar, N. M. S. Hassan, M. Spriyagin, C. Cole, 2021, A review of hydrogen
technologies and engineering solutions for railway vehicle design and operations,
Railway Engineering Science, Vol. 29, No. 3, pp. 212-232

P. Radziszewski, P. Urbański, Ł. Rozynek, P. Ciepły, M. Barański, M. Cierniewski,
2025, Modular hydrogen fuel cell propulsion test stand for railway applications, Combustion
Engines, Vol. 201, No. 2, pp. 158-164

H. S. Youn, D. H. Yun, W. S. Lee, I. O. Lee, 2020, Study on Boost Converters with
High Power-Density for Hydrogen-Fuel-Cell Hybrid Railway System, Electronics, Vol.
9, No. 5

R. K. Ahluwalia, X. Wang, J. K. Peng, D. Papadias, 2020, Fuel Cell System Optimization
for Rail and Maritime Applications

M. Kapetanović, A. Núñez, N. V. Oort, R. M. P. Goverde, 2023, Energy model of a fuel
cell hybrid-electric regional train in passenger transport service and vehicle-to-grid
applications, Journal of Rail Transport Planning & Management, Vol. 28

A. Amir, M. Ahmed, 2024, Hydrogen Fuel Cell Locomotive Retrofit Feasibility Study

Y. Ohtake, T. Kaneko, M. Shimada, K. Ogawa, 2024, Development of Traction System for
Rolling Stock Using Hydrogen Fuel Cells, Hitachi Review

2023, Hydrogen propulsion in the European railway sector

Q. Wu, X. Ge, Q. L. Han, Y. Liu, 2023, Railway Virtual Coupling: A Survey of Emerging
Control Techniques, IEEE Transactions on intelligent vehicles, Vol. 8, No. 5, pp.
3239-3255

Y. Xu, X. Guo, Z. Dong, Z. Ding, A. Parisio, 2023, Data-Driven Load-Current Sharing
Control for Multi-Stack Fuel Cell System with Circulating Current Mitigation, IFAC-PapersOnLine,
Vol. 56, No. 2, pp. 1546-1551

S. Roth, P. Tricoli, 2023, Stationary fuel cell power supply for railway electrification
systems

A. Abdelhakim, F. Canales, 2023, Power Electronics Role in Future Hydrogen Systems

저자소개
He received the B.S. degree in Control and Instrumentation Engineering from Gyeongsang
National University, Jinju, Korea, in 2022. He received the M.S. degree in Railway
Electrical and Electronic Engineering from Korea National University of Transportation,
Uiwang, Korea, in 2025. Currently, he has been pursuing the Ph.D. degree in Railway
Electrical and Information Engineering with the Department of Railway Convergence
Systems from Korea National University of Transportation, Uiwang, Korea. His research
interests are AC/DC and DC/DC converters, including bridgeless PFC boost converters,
and high-frequency LLC resonant converters
He received his B.S. degree in Department of Railroad Convergence System from Korea
National University of Transportation, Uiwang, South Korea, in 2025. He is currently
working toward his M.S. degree in Railway Convergence System Engineering from Korea
National University of Transportation, Uiwang, South Korea. His current research interests
include power electronics, high power density DC/DC converters, and bidirectional
DC/DC converters.
He received the B.S. degree in Department of Railway Electrical and Electronic Engineering
from Korea National University of Transportation, Uiwang, South Korea, in 2025. He
is currently working toward his M.S. degree in Railway Electrical and Electronic Engineering
from Korea National University of Transportation, Uiwang, South Korea. His current
research interests include power electronics, high power density DC/DC converters,
high efficiency PSFB converter, and bidirectional DC/DC converters.
She received the B.S. degree in Railway Electrical and Electronic Engineering from
Korea National University of Transportation, Uiwang, South Korea, in 2024. She is
currently pursuing the M.S. degree in Railway Electrical and Electronic Engineering
from Korea National University of Transportation, Uiwang, South Korea. Her research
interests include AC/DC and DC/DC converters, including high-frequency LLC resonant
converters and multiphase interleaved boost converters.
He received a B.S. and Ph.D. degrees in Electronic Engineering from Ajou University,
Suwon, South Korea in 2013 and 2018, respectively. Since 2018, he has been with Electrical
and Signaling Division. Propulsion System Research Department, Korea Railroad Research
Institute, Uiwang, South Korea. His current research interests include power conversion
and grid-connected systems.
He received the B.S. and M.S. and Ph.D. degrees in control and instrumentation engineering
and electronics engineering from Ajou University of Suwon, Korea in 1997, 1999 and
2005 respectively. He is currently a Chief Researcher and Manager at Propulsion System
Research Department of Korea Railroad Research Institute. His research interests include
railway propulsion system, power electronics and hydrogen-powered railway systems.
He received B.S. degree in electrical engineering from Kyungpook National University,
Daegu, Korea, in 2001. He received M.S and Ph.D degrees in Power Electronics from
KAIST, Daejeon, Korea, in 2003 and 2008, respectively. He worked as a senior engineer
to develop high efficiency server power supply in Power R&D team of Samsung Electro-Mechanics
by 2015. He kept developing server power supply in Power R&D team of SoluM, as a principal
engineer by Aug. 2019. Since Sept. 2019, he was Assistant Professor in Department
of Control and Instrumentation Engineering, Gyeongsang National University, Jinju,
Korea. Currently, he is Associate Professor in Department of Railroad Electrical and
Information Engineering, Korea National University of Transportation, Uiwang, Korea.
His research interests are AC/DC and DC/DC converters, including bridgeless PFC boost
converter, high-frequency LLC resonant converter, and high efficiency PSFB converter.